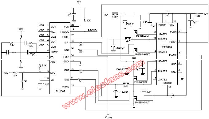
RT9602应用电路
- RT96(7020)
相关推荐
RT9602 pdf datasheet (Dual Cha
The RT9602 is a, twin power channel MOSFET driverspecifically designed to drive four power
2008-12-11 11:26:03
30
30RT9025应用电路
RT9025应用电路
The RT9025 is a high performance positive voltage regulator designed for
2010-03-24 16:55:55
3407
3407
RT9185应用电路
RT9185应用电路
The RT9185 series are efficient, precise triple-channelCMOS LDO regulators specif
2010-03-24 16:58:38
657
657
RT9174应用电路
RT9174应用电路
The RT9174 is a triple linear regulator controller designed for motherboard application.The regulators
2010-03-24 17:01:55
2523
2523
RT9194应用电路
RT9194应用电路
The RT9194 is a low-dropout voltage regulator controller with a specific PGOOD indicating scheme, it acts as a power supervisor o
2010-03-24 17:05:08
624
624
RT8100应用电路及参数
RT8100应用电路及参数
The RT8100 is an advanced DC/DC synchronous buck PWM controller with several i
2010-03-25 17:08:15
929
929
RT9709应用电路
RT9709应用电路
Integrated Over Voltage Protection Circuit
Features
• Fully Integr
2010-04-12 19:45:55
943
943
RT8110应用电路及参数
RT8110应用电路及参数
The RT8110 is a compact fixed-frequency PWM controller with integrated MOSF
2010-03-25 17:11:51
3005
3005
RT9605/RT9605B应用电路
RT9605/RT9605B应用电路Triple-Channel Synchronous-Rectified Buck MOSFET DriverThe RT9605B is a high frequency, triple-channel synchronous-rectified buck
2010-03-23 18:02:11
2904
2904
RT9199应用电路及参数资料
RT9199应用电路及参数资料
Cost-Effective, 2A Peak Sink/Source Bus Termination Regulator
The RT9199 is a simple, cost-effectiv
2010-03-30 17:25:45
3780
3780
RT9259A应用电路及参数
RT9259A应用电路及参数
The RT9259A is a dual-channel DC/DC controller specifically designed t
2010-03-25 17:18:30
3948
3948
RT9917应用电路及参数资料
RT9917应用电路及参数资料
7 Channel DC/DC Converters
The RT9907 is a three channel power-supply solution for digital still ca
2010-03-31 18:31:30
1439
1439
RT9232B应用电路及参数
RT9232B应用电路及参数
The RT9232B is a single-phase synchronous buck PWM DC-DC converter controller design
2010-03-25 17:15:38
1683
1683
RT9711应用电路及参数资料
RT9711应用电路及参数资料
The RT9711 is a low voltage, single N-MOSFET high-side power switch, opt
2010-03-27 17:05:02
1904
1904
RT9505应用电路及参数资料
RT9505应用电路及参数资料
Linear Single Cell Li-Ion Battery Charger IC
Features
2010-03-30 17:38:50
2431
2431
RT9502应用电路及参数资料
RT9502应用电路及参数资料
Linear Single Cell Li-Ion Battery Charger IC withDual Input Supply
Features
2010-03-30 17:30:18
1125
1125
RT9173B应用电路及参数资料
RT9173B应用电路及参数资料
The RT9173B regulator is designed to convert voltage supplies ranging f
2010-03-27 17:07:53
4482
4482
RT9503应用电路及参数资料
RT9503应用电路及参数资料
Fully Integrated Linear Single Cell Li-Ion Battery Charger With Power Path
2010-03-30 17:36:00
1131
1131
RT8109应用电路及参数资料
RT8109应用电路及参数资料
The RT8109 is a single-phase synchronous buck PWM DC-DC controller designed
2010-03-27 17:00:24
1470
1470
RT8855应用电路及参数
RT8855应用电路及参数
4/3/2/1-Phase PWM Controller for AMD AM2/AM2+ CPUs
The RT8855 is a 4/3/2/1-phase synchronous buck
2010-03-23 18:08:55
5577
5577
RT8841应用电路及参数
RT8841应用电路及参数
4/3/2/1-Phase PWM Controller for High-Density Power Supply
The RT8841 is a 4/3/2/1-phase synchronous buck
2010-03-23 18:05:41
3498
3498
RT8857应用电路及参数
RT8857应用电路及参数
4/3/2/1-Phase PWM Controller with Embedded Drivers for CPU Core Power Supply
The RT8857/A is a 4/3/2/1-p
2010-03-23 18:11:35
1769
1769
RT9173C应用电路及参数资料
RT9173C应用电路及参数资料
The RT9173C is a simple, cost-effective and high-speed linear regulator designed to generate termination voltage in doub
2010-03-27 17:11:25
2194
2194
RT9907应用电路及参数资料
RT9907应用电路及参数资料
3 Channel DC/DC Converters IC with High-Efficiency Step-Up and Step-Down
The
2010-03-31 18:27:21
2206
2206
MAX9602EUG 线性 - 比较器
电子发烧友网为你提供Maxim(Maxim)MAX9602EUG相关产品参数、数据手册,更有MAX9602EUG的引脚图、接线图、封装手册、中文资料、英文资料,MAX9602EUG真值表,MAX9602EUG管脚等资料,希望可以帮助到广大的电子工程师们。
2022-11-24 19:48:48

MAX9602EUG+ 线性 - 比较器
电子发烧友网为你提供Maxim(Maxim)MAX9602EUG+相关产品参数、数据手册,更有MAX9602EUG+的引脚图、接线图、封装手册、中文资料、英文资料,MAX9602EUG+真值表,MAX9602EUG+管脚等资料,希望可以帮助到广大的电子工程师们。
2022-11-22 21:11:59

MAX9602EUG-T 线性 - 比较器
电子发烧友网为你提供Maxim(Maxim)MAX9602EUG-T相关产品参数、数据手册,更有MAX9602EUG-T的引脚图、接线图、封装手册、中文资料、英文资料,MAX9602EUG-T真值表,MAX9602EUG-T管脚等资料,希望可以帮助到广大的电子工程师们。
2022-11-28 21:43:13

RT9173D应用电路及参数资料
RT9173D应用电路及参数资料
Cost-Effective, Peak 3A Sink/Source Bus Termination Regulator
The RT9173D is a simple, cost-effect
2010-03-30 17:22:15
2644
2644
RT8802A应用电路图
RT8802A应用电路图
2/3/4/5-Phase PWM Controller for High-Density Power Supply
2010-03-22 16:55:27
6165
6165
RT8453/RT8453B应用电路(40V的高电压降压型L
RT8453/RT8453B应用电路(40V的高电压降压型LED驱动器)
The RT8453B is a buck current mode PWM regulator
2010-09-30 12:26:32
1645
1645MAX9602EUG+T 线性 - 比较器
电子发烧友网为你提供Maxim(Maxim)MAX9602EUG+T相关产品参数、数据手册,更有MAX9602EUG+T的引脚图、接线图、封装手册、中文资料、英文资料,MAX9602EUG+T真值表,MAX9602EUG+T管脚等资料,希望可以帮助到广大的电子工程师们。
2022-11-25 20:32:58

RT8452应用电路 (高电压高电流LED驱动器控制器)
RT8452应用电路 (高电压高电流LED驱动器控制器)
The RT8452 is a current mode PWM controller designed to drive
2010-09-30 12:24:49
2319
2319RT8482应用电路(高电压高电流LED驱动器控制器)
RT8482应用电路(高电压高电流LED驱动器控制器)
The RT8482 is a current mode PW
2010-09-30 12:20:21
3511
3511RT9911应用电路 (6通道DCDC转换器)
RT9911应用电路 (6通道DCDC转换器)
Typical Applications Circuit
2009-11-20 09:53:09
1466
1466RT9001应用电路 (600ma,超快速瞬态响应LDO稳压
RT9001应用电路 (600ma,超快速瞬态响应LDO稳压器)
Pin Configurations (TOP VIEW)
2009-11-20 09:56:40
1147
1147RT8470应用电路 (1.2A/1A,迟滞,高亮度LED驱
RT8470应用电路 (1.2A/1A,迟滞,高亮度LED驱动器)
The RT8470 is a high efficiency, continuous mo
2010-09-30 12:22:30
1366
1366RT9247应用电路
The RT9247 is a multi-phase buck DC/DC controller integrated with all control functions for GHz CPU VRM.The RT9247 controls 2 or 3 buck swit
2008-12-11 11:33:05
1163
1163
USBN9602 pdf,USBN9602 datashee
The USBN9602 is an integrated USB Node controller compatiblewith the USB Specification Versions 1.0
2009-04-17 21:33:29
37
37RT9246/RT9603应用电路
The RT9246 is a multi-phase buck DC/DC controller integrated with all control functions for GHz CPU VRM.The RT9246 controls 2 or 3 buck swit
2008-12-11 11:22:14
3229
3229
基于AN9602数字到模拟转换的参考设计
View the reference design for AN9602. //www.obk20.com/soft/ has thousands of reference designs to help bring your project to life.
2021-07-09 11:50:04
0
0RT9373A应用电路 (3通道电荷泵白光LED低压降电流源
RT9373A应用电路 (3通道电荷泵白光LED低压降电流源驱动器)
The RT9373A is a high efficiency and cost effective charge pump white LED d
2009-11-20 10:05:36
654
654集成多种协议的限流芯片SY9602数据手册
SY9602是一款集成多种协议的限流芯片,输出限定电流可调,集成了最大限流3A的PMOS开关,D+/D-支持BC1.2协议,自动识别苹果、三星等手机,可以保证给手机设备最大功率的充电。
SY9602采用的封装形式为ESOP8或DFN10。
2021-07-30 10:19:04
19
19RT9501A/RT9501B 先进的锂离子线性电池充电器(
RT9501A/RT9501B 先进的锂离子线性电池充电器(应用电路)
The RT9501 is a single Lithium-Ion or Lithium-Polymer cell linear battery charge
2009-11-20 10:04:09
961
961RT9605/RT9605A应用电路
The RT9605A is a high frequency, triple-channel synchronous-rectified buck MOSFET driver specifically designed to drive six power N-MOSFETs.
2008-12-11 11:39:47
2056
2056
基于OMR9602SC_Typical Application直流到直流单输出电源的参考设计
View the reference design for OMR9602SC_Typical Application. //www.obk20.com/soft/ has
2021-08-12 12:32:49
1
1RT8480高压升压/SEPIC控制器及应用电路
立琦推出RT8480高压升压/SEPIC控制器
The RT8480 is a current mode PWM control
2010-09-30 12:18:36
3179
3179经典实用电路大全
经典实用电路大全是经典实用电路丛书修订后的合订本,包括智能报警与控制经典实用电路、灯光控制经典实用电路、家用控制与保护经典实用电路、农牧渔业经典实用电路、机
2009-03-01 13:36:26
3166
3166RT9287 用于OLED升压双LDO的电源转换器 (含应用
RT9287 用于OLED升压双LDO的电源转换器 (含应用电路)
The RT9287 integrates a boost converter for OLED power and a
2009-11-20 10:07:48
1063
1063UP9602适用于QC2.0快充方案设计
UP9602适用于QC2.0快充方案设计(电源威廉希尔官方网站
版面费怎么算)-uP9602是一个高效率同步整流降压具有内部功率开关的转换器。内部低RDS(ON)开关,高效率降压转换器能够提供高达2.4A充电器
2021-09-28 17:55:07
2
2实用电路天天学
《实用电路天天学》共12章,分别为:语音与音乐芯片应用电路、灯光照明电路、报警电路、电工实用电路、娱乐游戏电路、智力开发电路、声光控制电路、遥控威廉希尔官方网站
电路、电子小制作电路、节能电路、卫生保健电路和家用电器电路。
2016-07-15 17:21:26
19
19RT9266万用表9V电池代用电路,RT9266 1.5V to 9V power converter
RT9266万用表9V电池代用电路,RT9266 1.5V to 9V power converter
关键字:RT9266万用表9V电池代用电路
2018-09-20 19:20:09
1079
1079RT8458 PWM Buck LED驱动器应用电路
RT8458 is High Efficiency PWM Buck LED Driver Controller
2011-03-24 08:25:26
3589
3589
电子发烧友App


















评论