MPC1000集成稳压器构成的5V,3A稳压电源电路图
2008-11-12 12:16:40
该可调稳压电源电路采用了众所周知的稳压IC LM723。 IC LM 723设计用于提供2-37伏的电源电压和150mA的电流,这个电流确实很小,但是借助外部晶体管可以实现高达10A的电流,并且在此电路中可以提供电压为 3-30V,并在 TR2 的帮助下将电流限制为 2.5 A。
2023-08-23 16:35:45
406 
该直流电源电路图设计为所有通用电路的附加或永久电源,基于 3 至 30V 之间的稳定直流电压,前提是电流消耗不超过 3A。当然,这个直流电源还可以用于其他用途。通过用电位器代替微调器,它甚至可以用作可调电源装置。必须使用优质散热器。
2023-08-23 16:33:29
315 
这是一款直流电源,可为您提供 50V/3A 输出,经过调节和稳定。
2023-08-11 16:37:42
340 
这里我们提供强大的12V/3A稳压电源电路。当然该电路提供12V稳压电源,输出电流高达3安培。它专为与带有线性功率放大器的 2m 手持式设备和 CB 便携式 QRP 设备一起使用而设计。
2023-07-28 18:22:45
1288 
ETA6964耐压30V,宽输入3.9-13.5V,3A充电,带路径管理,I2C配置,Buck+OTG一体,带DPPM功能,应用于手机,平板电脑,兼容BQ25601DD+,D-ETA6964A是一种
2023-04-29 11:42:42
0 IU5180集成30V的OVP功能,3A充电电流1~4节锂电池,升降压充电芯片
2023-04-19 20:49:56
264 
IU5180集成30V的OVP功能,3A充电电流1~4节锂电池,升降压充电芯片
2023-04-19 20:49:37
0 0-30V3a电源电路图免费下载。
2023-04-14 09:43:01
20 供应台湾德信eup3284hwir1 3A,30V降压芯片,提供eup3284hwir1 3A,30V车充降压芯片方案,更多台湾德信eup3284hwir1 产品手册、应用料资请向骊微电子申请。>>
2022-10-22 10:10:12
0 电子发烧友网站提供《最大30V稳压器开源项目.zip》资料免费下载
2022-07-29 10:13:25
1 3V-30V/3A可调稳压电源电路图。这是一种可调稳压电源,直流电压稳定在3V到30V之间,前提是消耗不超过3A直流电。该电路具有短路保护和过载保护功能。
2022-06-10 15:34:05
9044 
实惠等热情周到的服务。NS6316是支持高电压输入的同步降压电源管理芯片,在4~30V的宽输入电压范围内可实现3A的连续电流输出。通过调节FB端口的分压电阻,可以输
2022-05-06 09:29:56
699 
和高可靠性的方向发展,直流稳压电源对电子设备的电源提出了很高的要求。直流稳压稳流电源基本功能,电源使用注意事项 一、直流稳压稳流电源的基本功能 1、输出电压值可以任意设置,并且可以在低于额定输出电压值的情况下正常工作。 2、输出电流的稳态电流值可以任意设置,并且在低于额定输出电流值的情况下正常工
2021-11-07 15:36:04
18 1.5V至30V 3A可调式开关电源(通信电源威廉希尔官方网站
杂志社)-1.5V~30V 3A可调式开关电源电路原理图+PCB资料,很好的设计资料,快来学习吧。
2021-09-29 10:11:02
90 LT3431演示电路-高压、3A、500 kHz降压稳压器(12V至5V@2A)
2021-06-17 18:26:04
7 LT3430演示电路-高压、3A、200 kHz降压稳压器(12V至5V@2A)
2021-06-17 18:21:56
3 LT3501演示电路-双3A降压稳压器(12V至3.3V@3A和1.8V@3A)
2021-06-17 17:23:24
6 LTC3412A演示电路-3A、4 MHz、单片同步降压稳压器(3.3V至1.8V@3A)
2021-06-16 19:35:21
7 LT3011演示电路-50 mA,3V至80V LDO电源线性稳压器,带PWRGD(30V至1.8V@50 mA)
2021-06-16 13:05:12
30 LT3008演示电路-3A IQ、20 mA、45V LDO线性稳压器(45V至3.3V@20 mA)
2021-06-16 12:59:33
37 LTC3612演示电路-3A、4 MHz同步降压稳压器(3.3V至1.8V@3A)
2021-06-11 15:20:25
2 LTC3615演示电路-双3A同步降压稳压器(1.25-5.5V至1.8V@3A和1.2V@3A)
2021-06-11 10:08:06
6 LT1587-3.3演示电路-3A低压差快速响应正向稳压器(4.75-7V至3.3V@3A)
2021-06-09 17:15:53
103 LTM4623演示电路-超薄3A降压模块稳压器(4-20V至1.5V@3A)
2021-06-05 14:34:34
6 LT8709演示电路-带输出电流监视器和电源良好的负降压稳压器(-16V至-30V至-12V@8.5A)
2021-06-04 15:48:18
4 LTM4625演示电路-3A逆变降压-升压模块稳压器(4-15V至-0.9V@3A)
2021-05-31 19:41:20
7 EUP3284H是一种同步电流模式降压稳压器,能够驱动3A连续负载电流,具有出色的线路和负载调节能力。EUP3284H的输入电压范围为4.5V至30V,输出电压可通过电阻分压器从外部设置为0.92V至20V。
2021-05-08 09:18:59
58 LTC3412A演示电路-3A、4 MHz、单片同步降压稳压器(3.3V至1.8V@3A)
2021-04-13 16:34:49
10 LT3430演示电路-高压、3A、200 kHz降压稳压器(12V至5V@2A)
2021-04-13 15:45:53
1 LT3431演示电路-高压、3A、500 kHz降压稳压器(12V至5V@2A)
2021-04-13 15:17:43
5 LT3501演示电路-双3A降压稳压器(12V至3.3V@3A和1.8V@3A)
2021-04-13 13:45:17
7 LT3011演示电路-50 mA,3V至80V LDOµ电源线性稳压器,带PWRGD(30V至1.8V@50 mA)
2021-04-12 19:51:36
13 LTC3612演示电路-3A、4 MHz同步降压稳压器(3.3V至1.8V@3A)
2021-04-10 13:42:09
7 1.5V-30V 3A可调试开关电源资料及电路
2021-03-11 14:26:46
64 2231A-30-3型三通道直流电源总输出功率为195W,可以为多种电路和器件的台式测试提供所需的功率。其中,两个通道均可以提供30V/3A,第三个通道可以提供5V/3A。2231A-30-3型电源在不降低性能或便利性的同时,为您提供所需的多用性和易用性,因此,它将成为您工作台上的唯一直流电源。
2021-01-03 12:07:00
3454 ,30V 转 3V 降压芯片,30V 转 1.8V 30V 电压的设备其实很多的,工程师常用的直流电源也是以 30V 为居多。注意,不管是 DC-DC 还是 LDO 芯片,开关导通输入时,直接 30V 输入时,在通电和接上电时,会产生输入尖峰高几倍左右电
2020-10-12 08:00:00
11 本文介绍一款采用开关电源稳压IC——LM2596制作的数显大电流可调稳压电源,该电源输出电压可在1.25~30V之间调整最大输出电流电流可达3A,并且可以数字显示输出电压和电流的大小。
2019-11-02 10:38:42
52329 
1.5A 的电流。 2230 系列电源包括两条 30V/1.5A 通道,还包括一条 6V 通道,可输出高达 5A 的电流为数字电路供电。 2231A-30-3 型的两条通道分别在电流为 3A 时可以提供高达 30V 的电压;第三条通道在电流为 3A 时可以提供高达 5V 的电压。
2019-03-28 06:52:00
5638 这里介绍的可调稳流电源可以实现从1.25A~30A连续可调,输出电流可到35A左右。采用最常见的可调稳压集成电路LM317组成电路的核心,关于LM317的详细指标参数可参阅用LM317制作简易稳流电源电路。下面简单介绍一下该电路的特点。
2018-10-27 09:58:36
9556 
WST3400 N SOT-23-3L 30V 7A
2017-07-30 14:22:35
19 WST3406 N SOT-23-3L 30V 6.8A
2017-07-30 12:05:00
2 WST3406A N SOT-23-3L 30V 7A
2017-07-30 11:56:57
8 WST3408 N SOT-23-3L 30V 5.5A
2017-07-30 11:49:17
3 WST3409 P SOT-23-3L -30V -5.1A
2017-07-30 11:36:22
11 WSD30L30DN P DFN3X3-8 -30V -32A
2017-07-28 15:19:15
17 WSD30L40DN P DFN3X3-8 -30V -40A
2017-07-28 15:15:20
17 1.5V~30V 3A可调式开关电源电路原理图+PCB资料,有兴趣的同学可以下载学习
2016-04-28 11:59:14
150 2231A-30-3型3通道直流电源总输出功率为195W,可以为多种电路和器件的台式测试提供所需的功率。其中,两个通道均可以提供30V电压与3A电流,第3个通道可以提供5V电压3A电流,电源在不降
2015-05-26 16:08:07
145 下图为:1.5V~30V 3A可调式开关电源电路原理图。
2012-07-12 08:45:25
23260 
80V,25A的高精度稳流电源制作过程:
2012-05-21 14:45:58
206 WLK系列程控电源为开关型稳流电源,1A电流输出型配接36负载时,输出电流为0~1A;3A电流输出型配接12负载时,输出电流为0~3A;5A电流输出型配接12负载时,输出电流为0~5A。通过RS232(或RS485)接口与计算机连接,实现计算机对该电源的程控。 WLK系列程控电源
2011-02-22 15:20:37
43 此开关稳压电源。从1.5V~30V/3A连续可调。有限流短路保护设施,满负载时输出电压基本不变,其效率在85%以上,另外在开关管上需要加一块适当的散热片。电路见附图。
2011-01-25 11:05:43
11303 
WWL-LSX精密线性大功率直流稳压稳流电源使用说明
2010-06-03 11:24:15
22 输入9V至30V输出24V 5A的升压电源电路图
2009-10-17 11:58:49
4111 
采用晶体管稳压稳流型直流电源电路
2009-10-13 14:39:23
786 
图 7~30V调输出稳压电路
图8是7~30V的可调输
2009-07-21 16:03:47
1089 
一种双路输出的稳压稳流电源
摘要:采用新型单片式开关电压调整器LM2576代替常
2009-07-16 08:32:13
2357 自动平衡式交流稳流电源
AC Stabilized Current Supply with Automatic Balance
摘要:自动平衡式交流稳流电源是由自动平衡式交流稳压电源衍生而来的。自
2009-07-11 09:19:12
805 
氢弧灯稳流电源电路图
2009-06-11 11:20:41
624 
采用集成电路的稳压稳流电路图
2009-05-13 21:43:30
1770 
WYJ-30,WYJ-48V 3A 型直流稳压电源电路原理图
2008-11-04 08:08:39
1859 
48V 3A开关电源电路图
2008-05-03 09:33:36
3450 
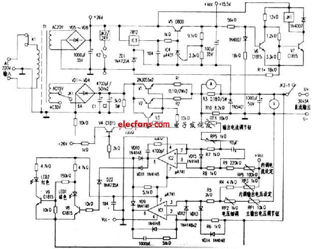
稳压电源电路图(输出电压0-30V 电流3A)
2007-11-25 23:03:29
387
评论