AVR自带的BOD电路,作用是在电压过低(低于设定值)时产生复位信号,防止CPU意外动作。对EEPROM的保护作用是当电压过低时保持RESET信号为低,防止CPU意外动作,错误修改了EEPROM的内容而我们所理解的掉电检测功能是指具有预测功能的可以进行软件处理的功能。
例如,用户想在电源掉电时把SRAM数据转存到EEPROM,可行的方法是外接一个在4.5V翻转的电压比较器 (VCC=5.0V,BOD=2.7V),输出接到外部中断引脚(或其他中断),一但电压低于4.5V,马上触发中断,在中断服务程序中把数据写到 EEPROM中保护起来注意:写一个字节的EEPROM时间长达8mS,所以不能写入太多数据,电源滤波电容也要选大一些,将AVR的BOD设为2.7V,从4.5v到2.7这段时间写EEPROM。

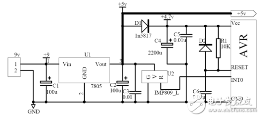
在图中,外部9V电源通过7805稳压到5V,作为系统电源使用。而AVR的工作电源则是单独提供的,由5v系统电源通过低压差肖特基二极管1N5817后得到。IN5817的正向压降为0.3v,因此,AVR的工作电压为4.7v。电源监控芯片IMP809-L的监控电压为4.63V,当系统电源的电压低于4.63V时,在R脚上产生由高电平到低电平的变化,使AVR进入INT0中断。
该电路的工作原理为:首先通过配置AVR的熔丝位,设置BOD掉电检测电压门限为2.7V,并允许BOD检测。因此,当AVR的Vcc电压掉到2.7v以下时,AVR就停止工作。电源监控芯片IMP809-L检测电压门限为4.63v,用于检测系统电源的电压。当系统电源大于4.63v 时,IMP809-L的R端输出高电平,整个系统正常工作。当系统电源的电压跌到4.63v以下时,IMP809-L的R脚输出低电平,作为AVR外部中断INT0的申请。INT0设计为掉电处理中断,其主要任务是备份系统运行的重要数据到EEPROM中。在提供AVR工作的电源系统中,大容量的电解电容C5作为储能电容,一旦系统电源电压下降,二极管1N5817截止,此时AVR可以靠C5 提供的电储可以继续工作一段时间。C5容量应足够大,在系统电源掉电过程中,IMP809-L的R端输出低电平(下降到4.63v)时,要能够保证维持 AVR的工作电压Vcc从4.7v降到2.7V的时间超过300ms,使AVR有时间做紧急处理和备份数据。AVR写EEPROM大约需要 50-100mA的电流,所以电容C5的值应该在1000u~4700u,需要保存的数据越多,C5的容量应该越大。
INT0是AVR优先级最高的中断,采用外部电平变化的下降沿触发方式。一旦IMP809-L的R脚电平由正常的高电平变为低电平时,将触发INT0中断,进入INT0掉电中断服务程序。
在INT0掉电保护中断服务程序中,应按以下的步骤和过程处理:
紧急处理,关闭所有外部器件的工作,或将外部状态设置到安全模式,如关闭马达、开关等,保证系统不出事故;将AVR所有I/O设置为输入方式,最大程度的减少AVR芯片对电源的消耗;循环检测INT0引脚是否恢复高电平。如为高电平则转到下一步E执行;如果INT0电平一直为低,程序将在此循环,直到完全停止运行(因为储能电容C5的电压低于2.7v后,AVR的BOD起作用,产生内部复位,AVR停止运行程序);再次检测INT0引脚电平。为低电平时转回D再次循环检测;为高电平时继续向下执行(这种情况表示系统电源受到干扰或短时掉电,现已经恢复正常);恢复外部器件工作(此时尽管进入了掉电保护程序,但AVR在C5的维持下,一直正常工作,所有的数据并没有破坏,可以继续进行工作);
编辑点评:在实际应用中,系统断电保护的设计是一个比较难的问题,实现的方法和手段也有不同。这个设计主要是作为一个使用外部中断的例子,让读者可以从中体会到如何合理和正确的使用外部中断。
电子发烧友六月《嵌入式威廉希尔官方网站
特刊》,更多优质内容,马上下载阅览
电子发烧友App





































评论