高可用性系统中常见的两种系统功率级别(–48 V和+12 V)使用不同的热插拔保护配置。–48V 系统集成了低侧热插拔控制和调整 MOSFET;+12 V系统使用高边控制器和调整MOSFET。
2023-06-17 17:24:56
694 
其他热插拔控制器。它通过将控制器、MOSFET 和检测电阻器集成到单个 IC 中,简化了热插拔系统的设计。这节省了大量的设计时间,否则需要花费在选择最佳控制器/MOSFET 组合、设置电流限值以及仔细设计布局以保护 MOSFET 免受过度功耗的影响上。
2023-04-11 10:58:19
363 
当热插拔控制器的输出短路时,内部断路器功能跳闸以断开电路。但在内部断路器响应之前,初始电流可能为几百安培。典型的热插拔控制器断路器延迟时间可能为200–400ns,由于栅极下拉电流有限,栅极关断时间可能为10-50微秒。同时,高短路电流流动。
2023-03-30 11:26:08
353 
本文介绍热插拔控制器的功能和基本操作,以及用于控制浪涌电流的一些方案。本文讨论了热插拔控制器的特性和趋势,并提供了电路板布局和MOSFET选择的技巧。
2023-03-15 11:30:30
724 
有许多方法可以保护系统免受静电放电 (ESD)、浪涌电流、过流、欠压、过压和其他电源中断的影响。UL、USB、IEEE、CSA 或 IEC 等行业、公司或监管标准通常需要电路保护。本应用笔记讨论热插拔IC。介绍了典型的热插拔电路,并解释了不同热插拔电路的优点。
2023-03-13 11:35:55
1532 
应用笔记介绍了一种采用热插拔控制器和外部MOSFET的柔性限流电路。电路具有可设置的电流限制和通过热敏电阻反馈的可选热保护。
2023-01-13 14:28:48
498 
LM5069 正电压热插拔控制器可在从带电系统背板或其他热插拔电源插入和移除电路板期间,为电源连接提供智能控制。
2023-01-08 14:47:36
1392 `描述此电路为热插拔设计,使用具有功率限制功能的 TPS2490 热插拔控制器和两个 30V CSD17570Q5B NexFET。此系统可用于安全服务器中,允许在系统正常运行时插入线路
2015-05-08 16:28:56
在进行电源设计时,经常会产生保护问题。您需要多大程度的保护?如何实施保护?如果您仍使用熔丝进行保护,请查看我同事的博客更新您的熔丝。如果您使用带外部FET的热插拔控制器进行保护,请继续阅读,了解
2021-11-10 09:40:19
387 
DC684A演示板适用于:LT4256-3具有开路检测功能的正高压热插拔控制器LT4254具有开路检测功能的正高压热插拔控制器
2021-05-29 13:45:27
3 热插拔控制器仿真模型版本6
2021-05-28 18:44:33
10 DC429A:LT4250负48V热插拔控制器演示板。
2021-05-28 11:48:37
9 LTC4221:双热插拔控制器/电源序列器,带双速、双电平故障保护数据表
2021-05-26 15:40:40
1 LTC4216:超低压热插拔控制器数据表
2021-05-26 14:30:43
1 LTC4212:带上电超时的热插拔控制器数据表
2021-05-25 16:19:06
1 LTC4214:负电压热插拔控制器数据表
2021-05-25 08:54:29
6 LTC4231:微功率热插拔控制器数据表
2021-05-23 21:12:11
0 LTC4224:紧凑型双低压热插拔控制器数据表
2021-05-23 18:31:50
9 UG-241:ADI热插拔控制器仿真模型的应用
2021-05-21 11:01:33
0 LTC1642:热插拔控制器数据表
2021-05-19 15:41:47
0 LTC4283:带电量监测数据表的负电压热插拔控制器
2021-05-19 12:49:15
6 ADM1073:全功能-48 V热插拔控制器数据表
2021-05-18 20:37:23
2 LTC4232-1:5A集成热插拔控制器数据表
2021-05-13 20:03:04
8 微功率热插拔控制器
2021-05-11 12:54:54
3 LTC4226:宽工作范围双热插拔控制器数据表
2021-05-10 18:52:26
1 LTC1644:CompactPCI总线热插拔控制器数据表
2021-05-10 08:21:35
8 LTC4230:具有多功能电流控制数据表的三重热插拔控制器
2021-05-09 20:14:49
1 LTC1421:热插拔控制器数据表
2021-05-09 08:43:58
5 DN319低压热插拔控制器忽略背板噪音和浪涌
2021-05-08 19:51:50
7 LTC1647:双热插拔控制器数据表
2021-05-08 17:07:08
0 LTC4211:多功能电流控制的热插拔控制器
2021-05-08 16:34:26
1 LTC4219:5A集成热插拔控制器数据表
2021-04-27 20:32:35
0 LTC4218:热插拔控制器数据表
2021-04-24 10:43:32
6 LTC4217:2A集成热插拔控制器数据表
2021-04-22 20:18:13
4 LT1641:正高压热插拔控制器数据表
2021-04-22 17:41:15
4 强大的高压I/O和热插拔控制器
2021-04-20 11:27:06
7 LTC4233:10A保证SOA热插拔控制器数据表
2021-04-20 09:24:38
5 LTC4234:20A保证SOA热插拔控制器数据表
2021-04-18 19:44:37
7 LTC1642A:热插拔控制器数据表
2021-04-18 15:56:26
7 LTC4232:5A集成热插拔控制器数据表
2021-04-18 12:33:37
6 DN226-A 24V/48V热插拔控制器
2021-04-18 10:55:59
12 ADM1070:-48 V热插拔控制器数据表
2021-04-14 14:14:11
0 热插拔控制器仿真模型版本6
2021-04-09 16:20:22
8 大功率热插拔控制器
2021-03-23 01:08:55
6 LTC1646: CompactPCI 双通道热插拔控制器 数据手册
2021-03-22 08:24:54
6 LT1640A: 热插拔负压控制器 数据手册
2021-03-21 17:48:34
10 AN-694: 利用2个ADM1073热插拔控制器进行热插拔和阻断FET控制
2021-03-21 11:41:57
8 LTC4222 - 具片上电源监视和故障记录功能的热插拔控制器保护双路电源
2021-03-21 02:34:04
0 紧凑型 20A 热插拔控制器集成 MOSFET 和电流检测功能
2021-03-20 10:06:41
8 LTC4242 - 双槽式 PCI Express 热插拔控制器提供了故障保护功能和紧凑的外形尺寸
2021-03-19 09:57:55
10 LTC1643: PCI-Bus 热插拔控制器 数据手册
2021-03-19 01:59:14
10 DN397 - AdvancedTCA 热插拔控制器监视功率分配
2021-03-19 00:31:58
8 LTC4224 - 适用于光网络的纤巧双路热插拔控制器
2021-03-18 20:35:28
8 ADM1275:带有电源监控功能的热插拔控制器
2019-07-09 06:02:00
2555 本次将演示实时、高功率入口、遥测和故障保护功能,以便仿真采用ADM1278 PMBus热插拔控制器的数据中心所面临的真实挑战。
2019-06-27 06:09:00
2436 在进行电源设计时,经常会产生保护问题。您需要多大程度的保护?如何实施保护?如果您仍使用熔丝进行保护,请查看我同事的博客更新您的熔丝。如果您使用带外部FET的热插拔控制器进行保护,请继续阅读,了解
2018-07-09 09:26:26
4930 
本应用笔记解决了热插拔控制器IC的电流斜坡和电压斜坡性能特性。
2018-05-18 17:25:15
9 TPS233X热插拔控制器有几个引脚连接到电源总线在一个典型的应用。
2018-05-18 16:57:51
18 文章对主流热插拔控制策略进行了比较分析,在介绍热插拔控制器TPS2491功能结构后,以24V电源背板总线数据采集卡为设计实例,详细介绍了基于TPS2491进行热插拔保护电路的设计过程,并对设计电路
2018-03-13 11:25:00
7008 
低电压,但48 V是大多数电信系统的标准背板电压。热插拔控制器的tps23xx系列,原本是为低电压应用的设计,也可以适当使用高电压系统中的应用。本报告讨论了如何使用这些设备来控制如48 V系统的高电压环境下的热插拔事件。
2017-07-03 09:42:31
24 MAX4370 具有双速、双电平保护的热插拔控制器
2016-08-16 19:04:28
12 MAX15091/MAX15091A该器件集成了一个热插拔控制器,18MΩ(典型值)的功率MOSFET,和一个电子断路器保护
2013-03-26 11:57:37
1100 
MAX5961 0至16V四通道热插拔控制器可为最多4路不同工作电压的系统提供完整保护。该器件允许电路卡从带电背板中安全插入和拔出
2011-05-28 11:49:50
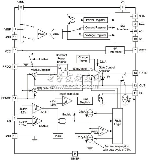
776 TPS2480/81是具有正电压智能保护的热插拔控制器和I2C电流监视器。具有可编程的FET功率限制,外接N沟FET栅极驱动,可编程的故障定时器,电流、电压和功率的I2C监视,1%的高精度电流
2010-12-18 09:26:55
415 
TPS2480 控制器是一款集成热插拔控制与高精度数字电流监控
2010-11-03 17:29:21
731 The TPS2480/81 are designed to minimize inrush into applications and protect both the load
2010-10-28 21:34:13
9 该MAX5977A/MAX5977B热插拔控制器提供一个1V至16V的单电源电压系统完整的保护。
在最初的插入,热交
2010-10-20 08:53:07
775 
内容简介
• 热插拔简介• 热插拔控制器及其应用• MOSFET的安全运作范围(SOA)• LM5068 负电压热插拔控制器• LM5069 正电压热插拔控制器
2010-06-30 19:32:54
20 有些应用场合需要使用一个热插拔控制器、一个断路器或者两者都要使用以适应双极性直流输入电源干线在某些使用热插拔控制器的情况下这种要求仅仅出于对起动电流的考虑。要
2010-05-27 08:43:26
23 2.9V至15V特热插拔控制器LTC4280
凌力尔特公司(Linear)推出2.9V至15V热插拔(Hot Swap)控制器LTC 4280,该器件具内置8位ADC和I2C兼容接口。集
2010-05-25 11:02:38
798 
热插拔控制器的应用
“热插拔”是指将板卡从加有电源的主机(背板、服务器等)上插入或拔出,主要应用在基站、磁盘冗余阵列(RAID)、
2010-03-04 09:22:05
998 
热插拔控制器构成限流电路
为避免电源在系统出现短路或过载时损坏,常采用限流电路为电源提供
2009-11-01 08:27:49
1471 
本文主要介绍的是具有双速、双电平故障保护的热插拔控制器。
2009-04-29 11:21:10
16 热插拔PCI电源控制器MIC2580的应用
MIC2580是MICREL公司2000年7月推出的新产品,是一种适用于PCI热插拔系统及Compact PCITM热插拔系统的电源控制器。该器件主要
2009-02-08 11:00:50
934 
有些应用场合需要使用一个热插拔控制器、一个断路器或者两者都要使用,以适应双极性直
2006-04-17 20:34:43
506 
评论