电路上电或热插拔时会产生很大启动电流和电压波动,这些现象将影响设备的正常工作,甚至导致整个系统的损害。传统采用分立元件的保护电路具有可靠性低、维护成本高等缺点,本
2011-10-14 11:14:31
5213 
本文设计了一种利用热插拔保护控制芯片,实现直流升压电路的输出过流、短路保护。分析了直流升压电路以及热插拔保护电路的工作原理及实现方式,详细介绍了电路及参数设计、选择过程,以及实际工作开关波形,并给出
2014-02-13 14:29:21
2040 
在进行电源设计时,经常会产生保护问题。您需要多大程度的保护?如何实施保护?如果您仍使用熔丝进行保护,请查看我同事的博客更新您的熔丝。如果您使用带外部FET的热插拔控制器进行保护,请继续阅读,了解
2018-07-09 09:26:26
5106 
负载浪涌电流受 TPS2331 限制。该系统还受到 TPS2331 作为热插拔控制器的传统角色的负载故障保护。
2023-12-16 17:30:17
1148 
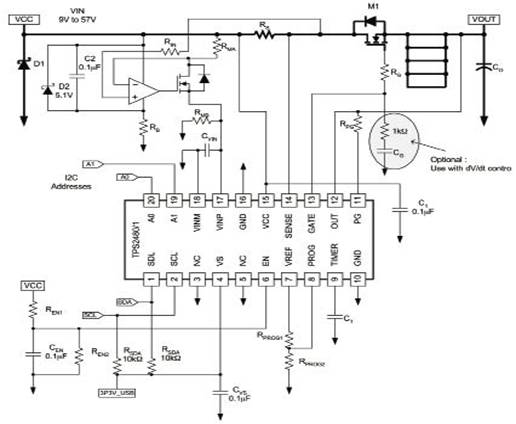
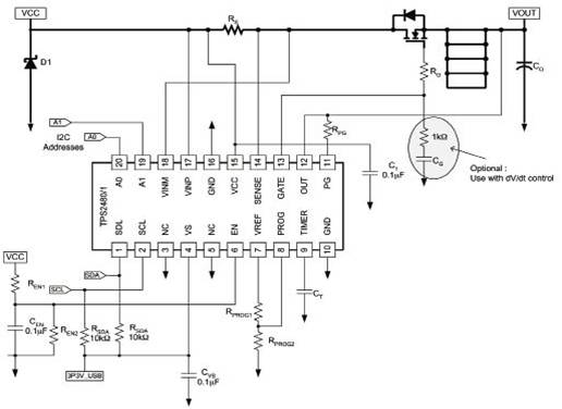
`描述此电路为热插拔设计,使用具有功率限制功能的 TPS2490 热插拔控制器和两个 30V CSD17570Q5B NexFET。此系统可用于安全服务器中,允许在系统正常运行时插入线路
2015-05-08 16:28:56
DN360- 保护和监控高可用性系统中的热插拔卡
2019-07-25 06:59:51
热插拔控制器TPS2359资料下载内容主要介绍了:TPS2359引脚功能TPS2359内部方框图TPS2359典型应用电路
2021-03-26 06:35:27
概述:TPS2410是德州仪器(TI)出品的一款热插拔控制器,它采用14-PINTSSOP封装,供应3V宽电压范围为16.5V,从0.8V控制巴士16.5V,控制外部FET为N+1和ORing,线性或开/关控制
2021-04-06 09:14:12
概述:TPS2411是一款热插拔控制器,它采用14-PINTSSOP封装,供应3V宽电压范围为16.5V,从0.8V控制16.5V,控制外部FET为N+1和ORing,线性或开/关控制方法,内置的N沟道MOSFET...
2021-04-07 06:29:45
LTC4219采用16引脚5mmx3mmDFN封装。为5A 热插拔 (Hot SwapTM) 控制器 ,用于保护负载电源电压范围为 2.9V 至15V 的低功率电路板。通过在加电时限制流向负载电源
2021-04-15 07:44:58
DN200- 热插拔CompactPCI总线
2019-07-17 06:32:31
DN155- 热插拔PCI总线
2019-05-28 12:21:24
什么是热插拔?热插拔(hot-plugging或Hot Swap)即带电插拔,热插拔功能就是允许用户在不关闭系统,不切断电源的情况下取出和更换损坏的硬盘、电源或板卡等部件,从而提高了系统对灾难的及时
2011-12-13 10:53:12
热插拔电路的过热保护新方法
2019-05-16 09:45:37
热插拔的基本原理是什么?热插拔有哪些功能?
2021-05-24 06:01:21
DN353 - AdvancedTCA 热插拔控制器简化了功率分配
2019-07-22 17:07:02
DN226-24V / 48V热插拔控制器
2019-06-14 08:27:35
历史舞台。HDMI端口其实不能热拔插理论上HDMI是支持热插拔的。但是为什么还有热插拔导致烧毁设备的情况呢?实际情况是HDMI热插拔时,端口经常被烧坏,也就是静电损坏,由于HDMI是非常高速的数字信号
2017-06-27 17:39:35
应用输入功率后,输出端发生短路。MOSFET在达到饱和区(高VDS电压)时会开启,此时的功率损耗可能会很高。某些热插拔控制器(例如TPS24770)可能会在这种情况下限制MOSFET的功率损耗,而其他控制
2018-05-30 10:10:53
RNDIS和ECM的热插拔问题如何在RT-Thread上使用这个功能
2020-12-29 07:30:26
在热插拔应用中,如果出现大的过流故障,那么保护集成电路 (IC) 会迅速切断电流,以保护附近的组件免受损坏。为什么热插拔应用需要 TVS 二极管?
2021-09-29 10:44:03
MOSFET的安全工作区为什么SOA对于热插拔应用非常重要?
2021-03-08 07:49:01
使用热插拔控制器的优势电子熔丝与热插拔控制器之间的主要区别是热插拔是一种能够驱动外部FET的控制器(如图1所示)。FET通过热插拔控制器中的控制逻辑进行开启和关闭,以调节负载处的电源供应。当感应电
2022-11-17 07:12:49
设计解决方案12- 使用LTC1644的CompactPCI热插拔控制应用设计指南
2019-08-30 09:22:12
应用输入功率后,输出端发生短路。MOSFET在达到饱和区(高VDS电压)时会开启,此时的功率损耗可能会很高。某些热插拔控制器(例如TPS24770)可能会在这种情况下限制MOSFET的功率损耗,而其他控制
2018-09-03 15:17:27
`解答:热插拔瞬间会产生一个尖峰电压,对dcdc电源模块本身有一定的冲击作用,热插拔不会直接导致产品的失效,但长期热插拔会损伤模块本身,因此我司模块都禁止热插拔。如果需要,在模块前端加一些热插拔控制电路才能使产品正常工作。`
2018-07-03 13:44:16
本帖最后由 eehome 于 2013-1-5 10:01 编辑
“即插即用”是指安装了设备之后系统可以自动配置和管理设备,不需要人工处理即可使用。“热插拔”是指可以在开机状态下将设备与主机
2012-10-23 10:26:55
概述:MAX5970双通道热插拔控制器为0V至+16V双电源系统提供完备保护。MAX5970包括4路可编程LED输出。两个热插拔通道可配置为独立的热插拔控制器,也可以协同工作,以便任何一个通道发生
2021-05-17 06:21:56
应用实例设计 2.1 TPS2491功能结构 TPS2491是TI推出的一款正高压热插拔控制器,支持9-80 V正压系统,适用于保护新兴正高压分布式电源系统,如12 V、24 V与48 V服务器背板
2018-10-08 15:26:22
时,由于BMS连接太多,工程师需要牢记其有效性。一个单独的电池组监视器可以有多达15个或更多的热插拔连接。图1.热插拔测试需要对每个单元连接的控制/定时进行可编程切换。热插拔试验工况测试BMS设备
2018-09-07 18:20:00
安路CPLD支持热插拔不?
2023-08-11 10:00:03
在用iMX6UL开发板,U盘可以从内核层面实现热插拔。我现在有个USB转串口的设备(cp2102芯片),不知道有没有朋友知道怎么通知应用层该设备的热插拔状态? 尝试一定间隔打开串口,在里面判断,没实现,只能实现提前插好设备,然后开机,打开串口能判断是不是成功,但无法实现热插拔。
2022-01-11 06:31:10
如何利用PLD去实现高可用性系统的热插拔和加电顺序保护?
2021-04-28 06:40:42
降低热插拔控制电路的电路电流教你如何降低热插拔控制电路的电路电流
2009-03-26 22:05:54
摘要:本文详细介绍了热插拔电路基础,以及要求使用系统保护与管理(SPM)和印刷电路板(PCB)基板面极其珍贵的情况下系统设计人员所面临的诸多挑战。以模块化实现利用集成数字热插拔控制器时,我们为您
2018-09-26 17:32:54
有哪些方案可以对热插拔电路提供过热保护?断路器解决方案是怎样的?NTC热敏电阻解决方案是怎样的?断路器解决方案与NTC热敏电阻解决方案有什么不同?怎样去使用集成智能热插拔威廉希尔官方网站
?
2021-04-14 06:46:23
描述此电路为热插拔设计,使用具有功率限制功能的 TPS2490 热插拔控制器和两个 30V CSD17570Q5B NexFET。此系统可用于安全服务器中,允许在系统正常运行时插入线路卡。使用 dV
2018-11-16 16:50:07
描述此电路为热插拔设计,使用具有功率限制功能的 TPS2490 热插拔控制器和两个 30V CSD17570Q5B NexFET。此系统可用于安全服务器中,允许在系统正常运行时插入线路卡。使用 dV
2022-09-26 07:26:01
热插拔装置软件USB Safely Remove是一款支持热插拔装置和迅速切断一个公用的热插拔装置的软件。
2009-04-23 09:32:24
151 本文主要介绍的是具有双速、双电平故障保护的热插拔控制器。
2009-04-29 11:21:10
16 有些应用场合需要使用一个热插拔控制器、一个断路器或者两者都要使用以适应双极性直流输入电源干线在某些使用热插拔控制器的情况下这种要求仅仅出于对起动电流的考虑。要
2010-05-27 08:43:26
23 内容简介
• 热插拔简介• 热插拔控制器及其应用• MOSFET的安全运作范围(SOA)• LM5068 负电压热插拔控制器• LM5069 正电压热插拔控制器
2010-06-30 19:32:54
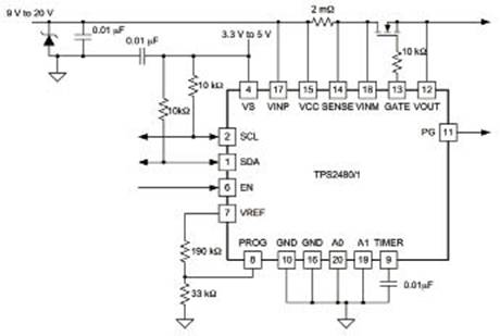
20 The TPS2480/81 are designed to minimize inrush into applications and protect both the load
2010-10-28 21:34:13
9 ADM4210器件构成的热插拔保护电路,为电路提供欠压、过压、过流和短路保护,能够在不响应工作底板正常运行情况下,实现板卡的热插拔。介绍了ADM4210的主要特性、工作原
2010-12-24 10:27:29
26 针对热插拔电路所实行的过热保护方案,本文将讨论一种超越目前在分离式热插拔电路中采用断路器和NTC热敏电阻的全新解决方案,提供最可靠的过热保护,并比较它和传统方
2006-05-13 09:50:10
2385 热插拔PCI电源控制器MIC2580的应用
MIC2580是MICREL公司2000年7月推出的新产品,是一种适用于PCI热插拔系统及Compact PCITM热插拔系统的电源控制器。该器件主要
2009-02-08 11:00:50
968 
摘要:本文介绍5通道热插拔电路,它可以同时处理顺序接通的正负输入电压。其独特的配置支持两路没有断路器保护的负压通道,以及由一个MAX5927A正电压热插拔控制器控制的3路正
2009-04-24 15:05:10
1390 
热插拔控制器的应用
“热插拔”是指将板卡从加有电源的主机(背板、服务器等)上插入或拔出,主要应用在基站、磁盘冗余阵列(RAID)、
2010-03-04 09:22:05
1093 
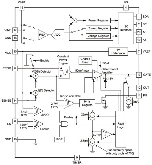
TPS2480 控制器是一款集成热插拔控制与高精度数字电流监控
2010-11-03 17:29:21
790 TPS2480/81是具有正电压智能保护的热插拔控制器和I2C电流监视器。具有可编程的FET功率限制,外接N沟FET栅极驱动,可编程的故障定时器,电流、电压和功率的I2C监视,1%的高精度电流监视
2011-08-24 10:16:00
1270 
为保证系统在热插拔过程中安全工作,避免因之导致系统崩溃及系统与部件的损坏,提出一种热插拔控制芯片的设计. 针对热插拔过程中可能产生的浪涌电流和过流、过压等故障现象,芯片
2011-10-26 16:59:23
41 MAX4370 具有双速、双电平保护的热插拔控制器
2016-08-16 19:04:28
0 摘要 本应用笔记说明了低电压应用的tps2300 / 2301的使用。 tps2300 / 2301 / 2310 / 2311 / 2320 / 2321是双通道热插拔控制器,消除高频热插拔
2017-06-26 16:14:37
5 低电压,但48 V是大多数电信系统的标准背板电压。热插拔控制器的tps23xx系列,原本是为低电压应用的设计,也可以适当使用高电压系统中的应用。本报告讨论了如何使用这些设备来控制如48 V系统的高电压环境下的热插拔事件。
2017-07-03 09:42:31
24 TPS2393A集成电路是一款专为-48V系统优化的热插拔控制器。TPS2393A广泛用于许多应用中,它拥有如下强大功能: 宽泛的输入电源范围 可编程电流限制 UV/OV保护 插入检测 电源正常
2017-11-16 16:39:36
1 摘要 TPS2393A集成电路是一款专为-48V系统优化的热插拔控制器。TPS2393A广泛用于许多应用中,它拥有如下强大功能: 宽泛的输入电源范围 可编程电流限制 UV/OV保护 插入检测 电源
2017-12-05 11:09:13
2 文章对主流热插拔控制策略进行了比较分析,在介绍热插拔控制器TPS2491功能结构后,以24V电源背板总线数据采集卡为设计实例,详细介绍了基于TPS2491进行热插拔保护电路的设计过程,并对设计电路
2018-03-13 11:25:00
7367 
TPS233X热插拔控制器有几个引脚连接到电源总线在一个典型的应用。
2018-05-18 16:57:51
18 plugging1)。为了实现安全的热插拔,通常使用带交错引脚的连接器来保证地与电源的建立先于其它连接,另外,为了能够容易的从带电背板上安全的移除和插入模块,每块印制板(PCB)或热插拔模块都带有热插拔控制器2。在工作状态下,控制器还可提供持续的短路保护和过流保护。
2018-06-05 15:29:00
8362 
LTC4222 - 具片上电源监视和故障记录功能的热插拔控制器保护双路电源
2021-03-21 02:34:04
0 AN-694: 利用2个ADM1073热插拔控制器进行热插拔和阻断FET控制
2021-03-21 11:41:57
8 大功率热插拔控制器
2021-03-23 01:08:55
6 热插拔控制器仿真模型版本6
2021-04-09 16:20:22
0 强大的高压I/O和热插拔控制器
2021-04-20 11:27:06
7 DN360-保护和监控高可用性系统中的热插拔卡
2021-04-30 11:46:46
13 微功率热插拔控制器
2021-05-11 12:54:54
3 LTC4221:双热插拔控制器/电源序列器,带双速、双电平故障保护数据表
2021-05-26 15:40:40
1 热插拔控制器仿真模型版本6
2021-05-28 18:44:33
0 在进行电源设计时,经常会产生保护问题。您需要多大程度的保护?如何实施保护?如果您仍使用熔丝进行保护,请查看我同事的博客更新您的熔丝。如果您使用带外部FET的热插拔控制器进行保护,请继续阅读,了解
2021-11-10 09:40:19
502 
LM5069 正电压热插拔控制器可在从带电系统背板或其他热插拔电源插入和移除电路板期间,为电源连接提供智能控制。
2023-01-08 14:47:36
2237 应用笔记介绍了一种采用热插拔控制器和外部MOSFET的柔性限流电路。电路具有可设置的电流限制和通过热敏电阻反馈的可选热保护。
2023-01-13 14:28:48
714 
有许多方法可以保护系统免受静电放电 (ESD)、浪涌电流、过流、欠压、过压和其他电源中断的影响。UL、USB、IEEE、CSA 或 IEC 等行业、公司或监管标准通常需要电路保护。本应用笔记讨论热插拔IC。介绍了典型的热插拔电路,并解释了不同热插拔电路的优点。
2023-03-13 11:35:55
2802 
本文介绍热插拔控制器的功能和基本操作,以及用于控制浪涌电流的一些方案。本文讨论了热插拔控制器的特性和趋势,并提供了电路板布局和MOSFET选择的技巧。
2023-03-15 11:30:30
1316 
其他热插拔控制器。它通过将控制器、MOSFET 和检测电阻器集成到单个 IC 中,简化了热插拔系统的设计。这节省了大量的设计时间,否则需要花费在选择最佳控制器/MOSFET 组合、设置电流限值以及仔细设计布局以保护 MOSFET 免受过度功耗的影响上。
2023-04-11 10:58:19
645 
本文介绍的5通道电路虽然只采用了一个MAX5927A 4通道热插拔控制器,却可以实现3路正电源和2路负电源的热插拔功能。图1电路满足以下负载供电和上电排序要求:
2023-06-10 16:39:24
819 
高可用性系统中常见的两种系统功率级别(–48 V和+12 V)使用不同的热插拔保护配置。–48V 系统集成了低侧热插拔控制和调整 MOSFET;+12 V系统使用高边控制器和调整MOSFET。
2023-06-17 17:24:56
1085 
电子发烧友网站提供《基于TPS2491的热插拔保护电路设计.pdf》资料免费下载
2023-10-31 10:14:38
0 TPS2390 和 TPS2391 集成电路是热插拔电源管理器。这些器件针对标称 -48V 系统的使用进行了优化。
2023-12-18 15:32:55
266 
这是带有功率限制器的正低压热插拔控制器电路。
2023-12-18 15:41:00
239 
热插拔和非热插拔的区别 热插拔和非热插拔是指电子设备或组件在工作状态下是否可以进行插拔操作的一种分类。热插拔指的是可以在设备或系统正常运行的情况下进行插拔操作,而非热插拔则表示插拔操作需要在设备
2023-12-28 10:01:21
772 和易用性,同时降低系统维护的难度和成本。 热插拔的主要目标是将瞬间高电流控制在较低且合适的范围内。热插拔芯片通常包括一个驱动MOS设计和电流检测电阻,除了实现基本的热插拔功能,它还能够提供一些特殊功能,例如调节电流上升速度
2024-01-16 11:03:31
604 
键盘热插拔和非热插拔的区别 键盘是计算机外设设备之一,热插拔是指在计算机运行中插入或拔出设备而无需重启计算机,非热插拔则需要重启计算机才能生效。键盘热插拔和非热插拔的区别体现在以下几个方面:连接方式
2024-02-02 17:34:23
841 电子发烧友网站提供《正高压功率限制热插拔控制器TPS249x 数据表.pdf》资料免费下载
2024-03-15 09:43:11
0 电子发烧友网站提供《正高压功率限制热插拔控制器TPS2492和TPS2493数据表.pdf》资料免费下载
2024-03-15 09:37:20
0 电子发烧友网站提供《具有精准I2C功率监控的36V热插拔控制器TPS2482和TPS2483数据表.pdf》资料免费下载
2024-03-15 09:33:54
0 电子发烧友网站提供《正电压智能保护装置 热插拔控制器TPS2480/81数据表.pdf》资料免费下载
2024-03-15 09:50:50
0 电子发烧友网站提供《2.5V 至 18V 高性能热插拔和 ORing 控制器TPS2474x数据表.pdf》资料免费下载
2024-03-15 09:46:29
0 电子发烧友网站提供《–48V 热插拔and Dual OR-ing控制器TPS23525数据表.pdf》资料免费下载
2024-03-15 10:26:37
0 电子发烧友网站提供《–48V 热插拔and Single OR-ing控制器TPS23523数据表.pdf》资料免费下载
2024-03-15 10:25:23
0 电子发烧友网站提供《PCIExpress服务器双插槽热插拔控制器TPS2363数据表 .pdf》资料免费下载
2024-03-15 10:23:20
0 电子发烧友网站提供《–48V 高性能热插拔控制器TPS23521数据表 .pdf》资料免费下载
2024-03-15 10:36:17
0 电子发烧友网站提供《双热插拔电源控制器TPS2300和TPS2301数据表.pdf》资料免费下载
2024-03-15 10:33:39
0 电子发烧友网站提供《带有的单热插拔电源控制器TPS2330和TPS2331数据表.pdf》资料免费下载
2024-03-15 10:32:21
0 电子发烧友网站提供《双热插拔电源控制器 带独立断路器TPS2320和TPS2321数据表.pdf》资料免费下载
2024-03-15 10:30:06
0 电子发烧友网站提供《具有相互依赖的双热插拔电源控制器TPS2310和TPS2311数据表.pdf》资料免费下载
2024-03-15 10:44:46
0
评论