NCP1729外部开关的典型应用,用于增加负输出电流。 NCP1729是一款CMOS电荷泵电压逆变器,设计用于在1.5至5.5 V的输入电压范围内工作,输出电流能力超过50 mA
2020-07-23 10:35:55
我原来的电路里面用的是MAX1771进行的升压,9V升95V,我现在想请教一下用电荷泵能够实现这个功能吗,如果能实现这两种方法各有什么优点啊
2012-10-17 11:33:35
开关电源、电荷泵、LDODC-DC或者电荷泵电路效率要高于LDO或者其他线性的降压电路,有哪个了解比较深入,分析下效率高于LDO的原因
2022-10-19 19:12:36
请问,电荷泵IC在充电电路中的应用。
2021-05-28 19:07:22
我尝试使用电荷泵,可以在纸上(AN60580)但是没有电流的规格。所以我问你,水泵的供应量是多少?SiO电流是25Ma,因此25Ma是最大电流。是真的吗?如果你知道,如何增加最大电流,请回答。谢谢您
2019-05-10 09:47:43
电容器滤除。电荷泵十分适用于便携式应用产品的设计,如蜂窝式电话、寻呼机、蓝牙系统和便携式电子设备。1、电荷泵电路工作原理分析与设计电荷泵也称为开关电容式电压变换器,是一种利用所谓的“快速
2018-10-22 15:20:33
电压转换的级联和混合有什么区别电荷泵和降压拓扑组合有哪些优点
2021-01-29 07:05:40
开关接通,电荷传递给电容C2,此时输出等于负的输入电压;如果在后半个周期输入不断开,可实现负的两倍电压输出。
这个电路需要一个时钟信号用于产生振荡器,电路中的开关也是模拟开关,用CMOS控制通断。
2024-01-27 14:33:33
电容器不能突然改变其两端的电压。电荷泵利用这种特性,通过使用精心定时的开关来操纵电容器上的电压。电荷泵倍压电路实例为了更好地理解电荷泵是如何工作的,我们现在来看一个基本的例子: 电压倍增电路。如图2所示
2022-06-14 10:17:30
电荷泵DC/DC转换器将是非常有效的,特别是这种做法消除了对电感器的需要。电荷泵解决方案的一个挑战就是它产生的噪声要高于电感式DC/DC转换器。某些应用设计人员解决这个问题的方法是,在电荷泵输出
2022-11-17 07:22:56
较广泛的应用。2.RS-232电平转换中的升压、负压电荷泵的另外一个极为广泛的应用就是为电平转换芯片提供符合RS-232标准的电源电压。电平转换芯片的供电通常为3.3V或者5V的单电源,而RS232
2018-10-22 15:20:58
在网上查看资料时看到一句关于电荷泵软启动问题的描述,描述如下:软启动可以在启动时阻止在VIN处产生过多的电流流量,从而增加了可定期用于输出电荷储存电容器的电流量。软启动一般在设备被关机时激活,并在
2020-11-20 14:43:06
本文介绍了电荷泵锁相环电路锁定检测的基本原理,通过分析影响锁相环数字锁定电路的关键因子,推导出相位误差的计算公式。并以CDCE72010 为例子,通过实验验证了不合理的电路设计或外围电路参数是如何影响电荷泵锁相环芯片数字锁定指示的准确性。
2021-04-20 06:00:37
方案一参考论文LED的驱动电路研究大理 硕士 07.06三个简单方案电荷泵驱动的典型电路CAT3604是一个工作在1x、1.5x分数模式下的电荷泵,可调节每只LED白光管脚(共4只LED管脚)的电流
2021-12-30 06:24:47
音/视频应用中利用负压电荷泵和模拟开关构建DirectDrive视频滤波放大器Implementation of a DirectDrive Video Filter Amplifier's
2008-10-06 14:26:54
AAT3142是ANALOGIC公司研制的电荷泵式白色LED驱动芯片,12管脚TSOPJW封装;输入电压范围2.7-5.5V;根据输入电压及白色LED的VF有不升压、升1.5倍及升2倍压的电荷泵
2021-05-20 07:06:54
,内置有软启动电路能防止启动时产生过大的浪涌电流,具有较高的开关频率,可以使用小型的陶瓷电容。AHX04A固定5V±2.5%输出的低功耗电荷泵升压转换电路IC的电荷泵结构可以保持固定的开关频率至零负荷
2021-11-05 11:07:30
CAT3606是Catalyst Semiconductor公司生产的用于LED的电荷泵式驱动电路上的芯片。它是16管脚薄型QFN封装(4mm×4mm×0.8mm);工作温度范围-40℃-+85
2021-04-27 06:28:57
产品名称:CS5230(ESOP-10内置无电感电荷泵升压5W防破音单声道音频功放IC)封装形式:ESOP-10产品功能:恒定4.8W/2.5V-5.5V(内置自适应Charge Pump模块)/4
2019-09-28 09:10:45
HMC704是电荷泵输出,根据ADIsimPLL设计出了有源环路滤波器,仿真显示能够锁相。但在实际电路测量中,我设置电荷泵输出分别为拉高、中位和拉低输出时,环路滤波器的输出时钟为16V(运放供电电压
2018-12-06 19:30:21
LTC1754-5是一款非常小的电荷泵DC / DC转换器,能够为每个15mA的四个白光LED供电
2020-07-13 06:31:53
各位大侠在使用MAX232时 连续断电上电 MAX232的电荷泵有没有碰到过死机现象
2014-08-18 11:04:58
PRD1211,5 Vin,200 Vout,2 mA参考设计。本设计使用带四倍电荷泵的升压转换器。它采用创新的4级电荷泵,将升压级的输出电压提高4倍。可以使用许多不满额定输出电压的器件。此外,级联FET(Q1)用于提高ADP1613的电压能力
2019-07-17 08:11:56
项目中给ad6676一个100m时钟,通过内部vco使其时钟锁在3.2G,在配置过程中通过读取0x2bc寄存器时发现,vco校准可以过,电荷泵校准过不了,pll无法锁定,寄存器配置基本按照手册给的顺序,请大神给点建议
2023-12-07 07:45:23
效率很低,因为大部分能量都用来驱动电源开关了。同时,这样的开关模式转换器噪声特性很差,敏感电路中会遇到各种各样的问题,线性稳压器也无法反向使用。问题的解决办法就是电荷泵,它勉强可以算作开关模式电源
2019-10-08 15:28:56
的中心元件是来自线性威廉希尔官方网站
/模拟器件的 LTC3265。取自 LTC3265数据表的图这是一个高度集成的部分,包括一个倍压电荷泵,一个电压逆变电荷泵,和两个线性调节器。下面是我如何生成对称、低噪音的轨道
2022-06-17 11:35:40
AAT3103是ANALOGICTECH公司新推出的一款新型白光LED驱动器。它以电荷泵电路为基础,能驱动3个白光LED,每个LED最大驱动电流可达30mA。电荷泵电路内部有自动控制升压1信道或2
2021-04-19 06:12:42
请问下什么是电荷泵?电荷泵有哪些特性?
2021-07-21 09:06:55
需要从哪几方面去分析电荷泵锁相环系统的相位噪声特性? 才能得出系统噪声特性的分布特点以及与环路带宽的关系。
2021-04-07 07:11:48
低噪声稳压电荷泵DCDC转换器LTC3200资料下载内容主要介绍了:LTC3200引脚功能LTC3200内部方框图LTC3200极限参数LTC3200典型应用电路
2021-04-02 07:35:14
具有正电压倍增器的CAT661高频100 mA CMOS电荷泵的典型应用。 CAT661是一款电荷泵电压转换器。它可以将正输入电压反转为负输出。只需要两个外部电容
2019-04-24 06:25:57
具有高电流能力的NCP1729正输出倍压器的典型应用。 NCP1729是一款CMOS电荷泵电压逆变器,设计用于在1.5至5.5 V的输入电压范围内工作,输出电流能力超过50 mA
2020-07-22 11:46:37
写入配置寄存器后,L6480控制器电荷泵频率停止。复位引脚上的脉冲似乎什么都不做。是否有适当的顺序重新启动电荷泵频率?我怎样才能解决这个问题?控制器设置:16Mhz内部时钟,无输出,OSCOUT
2018-10-11 11:30:11
小(一般都不会超过 10mA ,具体可以查阅屏体手册),可以采用电荷泵电路。在这里我分享一种集成电荷泵的芯片方案,采用 TI 的 TPS 65140 ,以下是电路图,此电路有一定的应用范围限制,下面我会
2022-03-02 07:30:51
上,导通重置开关使充电节点电压达到电源电压,因此当充电节点电压已经达到电源电压以后,栅极电压上的纹波不再影响充电节点电压,所以电荷泵输出端的电容C3不必做得很大,以减小纹波电压的摆幅。 像素单元
2018-12-04 15:13:20
基于电荷泵的多个LED驱动器具有背光,火炬和闪光灯功能
2019-10-21 08:41:19
LED还具备丰富的三原色色温与高发光效率,一般认为非常适用于液晶显示器的背光照明光源,而电荷泵是利用电容达到升降压的DC/DC转换器,非常适用于手持式系统中小尺寸面板的背光源。电荷泵将能量储存在电容上
2019-05-13 14:11:28
利用电荷泵实现背光源的解决方案分析
2019-04-30 14:56:23
如何利用负压电荷泵调节同步头电平?音/视频应用模拟开关怎么使用?
2021-04-12 06:22:23
请问在无需附加外部电路的情况下利用摆幅电容电荷泵使模拟开关能连接音频信号?
2021-04-13 06:14:44
如何设置电荷泵的极性?
2019-03-12 18:14:25
请问如何设计一款用于低噪声恒流电荷泵的误差放大器EA?
2021-04-21 06:03:58
锁相环系统是什么工作原理?传统电荷泵电路存在的不理想因素有哪些?设计一种高性能CMOS电荷泵锁相环电路
2021-04-09 06:38:45
可视为一种成本经济且空间利用率较高的方式。然而,如果要求输出负载电流、输出电压较大,那么应使用电感开关转换器,同步整流等 DC/DC 转换拓扑。 3、较低的输出纹波和噪声 大多数的电荷泵转换器通过
2018-11-22 21:23:00
请问如何采用集成电荷泵的轨到轨放大器改善输入偏置精度?
2021-04-20 06:41:35
PAM8904 18Vpp输出Peizo发声器驱动器的典型应用。 PAM8904是一款带有集成电荷泵升压转换器的压电发声器驱动器。 PAM8904能够通过5.5V电源驱动24VPP陶瓷/压电发声器。电荷泵可以以1x,2x或3x模式运行
2020-08-12 09:58:27
带正电压倍增器的CAT660 100 mA CMOS电荷泵的典型应用。 CAT660是一款电荷泵电压转换器。它将1.5 V至5.5 V输入反相至-1.5 V至-5.5 V输出
2019-04-23 09:22:31
带电压反相器的CAT660 100 mA CMOS电荷泵的典型应用。 CAT660是一款电荷泵电压转换器。它将1.5 V至5.5 V输入反相至-1.5 V至-5.5 V输出
2019-04-23 09:21:59
带电压反相器的CAT661高频100 mA CMOS电荷泵的典型应用。 CAT661是一款电荷泵电压转换器。它可以将正输入电压反转为负输出。只需要两个外部电容
2019-04-23 09:20:52
比较器失调校准电路使用电荷泵,不知道如何加上去
2021-06-24 06:07:58
我看到有人把电荷泵接在NMOS的栅极,是为了提高VGS,以降低导通内阻。而图中把电荷泵接在NMOS的漏极,有什么作用呢?是用于控制VDS的电压?小白求指导
2019-12-24 12:05:32
电池以及一个锂离子电池也可以为其供电。FAE:***只需三个外部1-pF电容器即可构建完整的DC-DC电荷泵逆变器。完整的转换器采用5引脚SOT-23封装,可以在50mm2的电路板上构建。通过更换通常由集成电路启动进入负载所需的肖特基二极管,可以进一步减少电路板面积和组件数量。TPS604.
2021-11-16 07:30:20
在需要价格便宜的多电源输出的方案或者一个简单的负电压、高电压输出回路的时候,用肖特基二极管和电容组成的电荷泵很有用.在不用芯片和电感线圈的情况下,肖特基二极管电荷泵能够高效输出上至10mA电流
2018-12-06 11:56:24
DN243新型电荷泵提供低输入和输出噪声
2019-06-27 08:22:38
有的工艺角下电荷泵的初始电压就很高,例如1.8v的电源电压,仿真的时候最开始电压就是1.7v,后面鉴频鉴相的UP一直是高,导致电压根本降不下来
2021-06-24 07:06:28
设计采用ADP1613升压转换器和四倍电荷泵。它采用创新的4级电荷泵,将升压级的输出电压提高4倍。可以使用许多不满额定输出电压的器件。此外,级联FET(Q1)用于提高ADP1613的电压能力。使我们能够使用非常便宜的集成FET升压控制器
2019-07-16 06:35:37
直流鉴相误差信号,但考虑到器件电平上的噪声,可以加电荷泵来产生实际的直流输出,请问AD9901内部是否已经集成了电荷泵?[size=13.3333330154419px] [size
2018-09-28 15:34:12
请教一下电荷泵电容的选取原则,容值,ESR是如何确定的?如果只加1uf陶瓷电容,纹波是很大的,在空间有限的前提下,加不了大的电容和电感,输出电源的纹波该如何减小?对于X5R,X7R的MLCC电容,手册中没有ESR的描述,不知这个参数如何查询?谢谢
2018-09-14 11:50:16
请问一下可变模式分数电荷泵如何实现低功耗手机LCD背光驱动?
2021-06-04 06:09:07
是否可用电荷泵产生-5V的直流电压啊,可以用什么芯片
2019-07-03 06:54:44
锁定的时候参考时钟和反馈的时钟没有完全同步,鉴频鉴相器显示的结果是这样的,但是电荷泵不放电,是什么原因?
2021-06-24 07:17:06
器件进行类似测试,因为每个供应商的产品性能有所不同。 本文小结 在CAN应用中,实现电磁兼容目标是极具挑战性的设计问题,特别是当收发器由开关稳压器(电荷泵)供电时。但是,本文推荐的电荷泵不会对电路
2021-07-14 07:00:00
DN310新型降压电荷泵具有微小,高效和极低噪声
2019-08-08 12:49:02
根据正压电荷泵的理论推导出负压电荷泵的基本单元,得出了低电压供电的2倍负压泵和为提高其效率而采取的一些优化方法。最后在2倍负压泵的基础上给出一个1.5 V工作电压高性
2008-11-18 09:31:19
38 利用电荷泵实现背光源解决方案作者:周楷勋 黄政雄 钟伯舜关键词:电荷泵,电容器,电源摘要:电荷泵将能量储存在电容器上然后转移到输出,无需利用电感储能方式,
2010-02-06 12:13:06
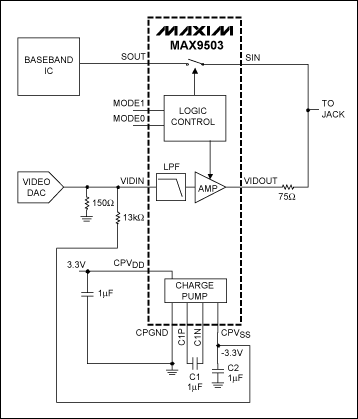
20 利用负压电荷泵和模拟开关构建DD视波放大器
MAX9503/MAX9505 DirectDrive视频滤波放大器集成了模拟开关(MAX9505)和负压电荷泵。这些器件采用2.7V至3.6V单电
2009-05-13 08:30:17
918 
电荷泵是什么 电荷泵,也称为开关电容式电压变换器,是一种利用所谓的快速(flying)或泵送电容(而非电感或变压器)来储能的DC-DC(变换器)。 定义:也称为开关电容式电压变换器,是一种利用所谓
2017-10-31 15:05:47
36269 本文主要介绍了电荷泵升压电路及其工作方法解析。电荷泵也称为开关电容式电压变换器,是一种利用所谓的“快速”(Flying)或“泵送”电容(而非电感或变压器)来储能的DC-DC(变换器)。电荷泵通过控制
2018-01-06 13:57:56
44407 
电荷泵(Charger Pump)又称为开关电容DC-DC转换器(SCC,Switched Capacitor Convertor),电荷泵以电容作为储能元件,通过MOS开关对电容充放电来实现电压
2022-03-23 10:02:00
8231 
电荷泵(Charge Pump)是“开关电容威廉希尔官方网站
”众多应用中的一种。利用开关电容充放电不同的连接方式,以非常简单的电路实现DC/DC的升压、降压、负压等变换器功能。
2020-09-04 15:17:18
5523 
原文来自公众号:硬件工程师看海 电荷泵电源是一种常见架构的电源,与基于电感的开关电源相比, 电荷泵尺寸小,没有电感带来的磁场和EMI干扰 。 近年来,电荷泵比较热门应用是手机领域的快充。 手机行业
2021-03-22 08:51:41
17719 高压电荷泵IC解决方案
2021-05-11 19:22:18
10 LTC3290:高压升压电荷泵数据表
2021-05-17 11:42:27
6 将低导通电阻模拟开关与基准和超低静态电流比较器相结合,可产生一个分立元件稳压电荷泵,可提供 10mA 电流,静态电流 (Iq) 仅为 7uA。
2023-01-11 14:29:18
603 
MAX9503/MAX9505 DirectDrive视频滤波放大器集成了模拟开关(MAX9505)和负压电荷泵。 这些器件采用2.7V至3.6V单电源供电,可以与视频DAC的输出直接连接,在输出
2023-06-12 15:16:50
402 
电荷泵是一种将电荷从低电势转移到高电势的装置。它在电子学中被广泛应用,如用于电信号的增益、时钟信号的产生和高压电力输送等。在本文中,我们将详细介绍电荷泵的转换效率以及相关的参数、设计和优化。 首先
2023-12-18 17:47:39
492
评论