本文基于对称OTA结构,设计了一款用于低噪声恒流电荷泵的误差放大器EA,即在传统的设计基础上引入了动态频率补偿及弥勒补偿。新设计的EA不仅降低了输出波纹及噪声,而且改善了稳
2011-11-15 10:56:34
2018 
仿真分析》、《新型压电式传感器前置放大电路的设计》等文章中对电荷放大器的原理进行了详细的剖析,并且对电荷放大器电路进行测试与仿真,可是并没有提出时间延时的问题。
2018-02-12 11:44:33
35176 
NCP1729外部开关的典型应用,用于增加负输出电流。 NCP1729是一款CMOS电荷泵电压逆变器,设计用于在1.5至5.5 V的输入电压范围内工作,输出电流能力超过50 mA
2020-07-23 10:35:55
开关电源、电荷泵、LDODC-DC或者电荷泵电路效率要高于LDO或者其他线性的降压电路,有哪个了解比较深入,分析下效率高于LDO的原因
2022-10-19 19:12:36
FYC8101 微型电荷放大器 单端或差动输入;增益固定(1,10,100)可选;可根据传感器灵敏度进行归一化(1.00~10.0);双电源±12~±15VDC或单电源+24~+30VDC供电;尺寸
2013-04-10 21:08:27
请问大家有什么集成电荷放大器芯片推荐吗?或者在做电荷放大电路的可以交流一下。
2017-06-18 11:05:34
目前在设计一个电路,电荷放大器加ADC读取微弱信号,想在电荷放大器负反馈电容上并联一个mos管开关,这个mos开关要选什么样的好?有推荐的嘛?ADC分辨率12bit
2018-12-12 21:40:46
在网上看到有现成的电荷放大器产品,在坛子里也看到有人在设计电荷放大器电路,想问一下两者有什么区别,是不是应用场合不同,或是其他什么原因?菜鸟求指点,多谢了···
2013-05-16 17:29:22
请问,电荷泵IC在充电电路中的应用。
2021-05-28 19:07:22
我尝试使用电荷泵,可以在纸上(AN60580)但是没有电流的规格。所以我问你,水泵的供应量是多少?SiO电流是25Ma,因此25Ma是最大电流。是真的吗?如果你知道,如何增加最大电流,请回答。谢谢您
2019-05-10 09:47:43
电容器滤除。电荷泵十分适用于便携式应用产品的设计,如蜂窝式电话、寻呼机、蓝牙系统和便携式电子设备。1、电荷泵电路工作原理分析与设计电荷泵也称为开关电容式电压变换器,是一种利用所谓的“快速
2018-10-22 15:20:33
电压转换的级联和混合有什么区别电荷泵和降压拓扑组合有哪些优点
2021-01-29 07:05:40
电荷泵能够产生高于直流输入电压的直流输出电压,甚至可以反极性输出电压。
电路简化图如上,在一个工作周期内,前半个周期输入开关闭合时,输入电压对电容C1充电至输入值;在后半个周期内,输入开关断开,输出
2024-01-27 14:33:33
电容器不能突然改变其两端的电压。电荷泵利用这种特性,通过使用精心定时的开关来操纵电容器上的电压。电荷泵倍压电路实例为了更好地理解电荷泵是如何工作的,我们现在来看一个基本的例子: 电压倍增电路。如图2所示
2022-06-14 10:17:30
电荷泵DC/DC转换器将是非常有效的,特别是这种做法消除了对电感器的需要。电荷泵解决方案的一个挑战就是它产生的噪声要高于电感式DC/DC转换器。某些应用设计人员解决这个问题的方法是,在电荷泵输出
2022-11-17 07:22:56
,首先以一个升压电荷泵将+3.3V或5V的输入电源进行二倍压升压,然后采用一个负压电荷泵将二倍压升压后的电源输出进行转换为负电压。3.电荷泵为电路供电与基于电感的开关电源变换器相比,电荷泵具有尺寸
2018-10-22 15:20:58
本文介绍了电荷泵锁相环电路锁定检测的基本原理,通过分析影响锁相环数字锁定电路的关键因子,推导出相位误差的计算公式。并以CDCE72010 为例子,通过实验验证了不合理的电路设计或外围电路参数是如何影响电荷泵锁相环芯片数字锁定指示的准确性。
2021-04-20 06:00:37
方案一参考论文LED的驱动电路研究大理 硕士 07.06三个简单方案电荷泵驱动的典型电路CAT3604是一个工作在1x、1.5x分数模式下的电荷泵,可调节每只LED白光管脚(共4只LED管脚)的电流
2021-12-30 06:24:47
负阻抗放大器基本原理如下图,我根据基本虚短虚断推导出输入和输出的关系为Uo((1/R5+1/R4-R1/(R2*R3))=Ui/R5,也不知道我算的对不对,这个电路是怎么分析进而实现负阻抗的,按照我
2024-01-12 16:35:02
小信号放大场合,诸如电偶测温、电流测量等设计,我都会使用AD623来实现设计。
以下放出前面提到的光电传感器项目电路图和文件,由于成本和体积限制,本设计采用的是电荷泵产生负轨使AD623工作在双电源下
2023-11-23 08:27:19
,内置有软启动电路能防止启动时产生过大的浪涌电流,具有较高的开关频率,可以使用小型的陶瓷电容。AHX04A固定5V±2.5%输出的低功耗电荷泵升压转换电路IC的电荷泵结构可以保持固定的开关频率至零负荷
2021-11-05 11:07:30
HMC704是电荷泵输出,根据ADIsimPLL设计出了有源环路滤波器,仿真显示能够锁相。但在实际电路测量中,我设置电荷泵输出分别为拉高、中位和拉低输出时,环路滤波器的输出时钟为16V(运放供电电压
2018-12-06 19:30:21
电荷放大器要求电荷灵敏度和电压放大系数可调
2017-06-06 14:54:06
以相反的方向流出,从而形成了相反的电压。8.电荷泵的用途?仅有单个电压的电路中用于运算放大器的双极性电源。运算放大器不会消耗太多电流,因此非常适合。这样做的好处是,可以从同一输出驱动一个反相器和一个
2019-10-08 15:28:56
的中心元件是来自线性威廉希尔官方网站
/模拟器件的 LTC3265。取自 LTC3265数据表的图这是一个高度集成的部分,包括一个倍压电荷泵,一个电压逆变电荷泵,和两个线性调节器。下面是我如何生成对称、低噪音的轨道
2022-06-17 11:35:40
请问下什么是电荷泵?电荷泵有哪些特性?
2021-07-21 09:06:55
低噪声稳压电荷泵DCDC转换器LTC3200资料下载内容主要介绍了:LTC3200引脚功能LTC3200内部方框图LTC3200极限参数LTC3200典型应用电路
2021-04-02 07:35:14
具有正电压倍增器的CAT661高频100 mA CMOS电荷泵的典型应用。 CAT661是一款电荷泵电压转换器。它可以将正输入电压反转为负输出。只需要两个外部电容
2019-04-24 06:25:57
具有高电流能力的NCP1729正输出倍压器的典型应用。 NCP1729是一款CMOS电荷泵电压逆变器,设计用于在1.5至5.5 V的输入电压范围内工作,输出电流能力超过50 mA
2020-07-22 11:46:37
小(一般都不会超过 10mA ,具体可以查阅屏体手册),可以采用电荷泵电路。在这里我分享一种集成电荷泵的芯片方案,采用 TI 的 TPS 65140 ,以下是电路图,此电路有一定的应用范围限制,下面我会
2022-03-02 07:30:51
LED还具备丰富的三原色色温与高发光效率,一般认为非常适用于液晶显示器的背光照明光源,而电荷泵是利用电容达到升降压的DC/DC转换器,非常适用于手持式系统中小尺寸面板的背光源。电荷泵将能量储存在电容上
2019-05-13 14:11:28
利用电荷泵实现背光源的解决方案分析
2019-04-30 14:56:23
目前设计人员正在尝试使用具有负摆幅性能的低功率音频放大器来获得比传统单端放大器更高的音频性能,通过负摆幅开关可实现用零伏偏置音频放大器直接驱动多个扬声器。具有负摆幅功能的模拟开关和零伏偏置音频放大器
2019-07-22 06:47:15
如何利用负压电荷泵调节同步头电平?音/视频应用模拟开关怎么使用?
2021-04-12 06:22:23
请问在无需附加外部电路的情况下利用摆幅电容电荷泵使模拟开关能连接音频信号?
2021-04-13 06:14:44
如何利用数字变阻器AD5270/AD5272和运算放大器AD8615构建紧凑型、低成本、5 V、可变增益反相放大器?
2021-04-12 07:00:17
电阻 - 21N4148 二极管 - 4面包板 - 1跳线 - 10电源 (± 10V) - 1原理图,示意图使用运算放大器的半波和全波精密整流电路图如下:在此演示中,电路在原理图的帮助下构建在无焊面包
2022-08-16 08:00:00
如何设置电荷泵的极性?
2019-03-12 18:14:25
请问如何设计一款用于低噪声恒流电荷泵的误差放大器EA?
2021-04-21 06:03:58
锁相环系统是什么工作原理?传统电荷泵电路存在的不理想因素有哪些?设计一种高性能CMOS电荷泵锁相环电路
2021-04-09 06:38:45
可视为一种成本经济且空间利用率较高的方式。然而,如果要求输出负载电流、输出电压较大,那么应使用电感开关转换器,同步整流等 DC/DC 转换拓扑。 3、较低的输出纹波和噪声 大多数的电荷泵转换器通过
2018-11-22 21:23:00
请问如何采用集成电荷泵的轨到轨放大器改善输入偏置精度?
2021-04-20 06:41:35
PAM8904 18Vpp输出Peizo发声器驱动器的典型应用。 PAM8904是一款带有集成电荷泵升压转换器的压电发声器驱动器。 PAM8904能够通过5.5V电源驱动24VPP陶瓷/压电发声器。电荷泵可以以1x,2x或3x模式运行
2020-08-12 09:58:27
带正电压倍增器的CAT660 100 mA CMOS电荷泵的典型应用。 CAT660是一款电荷泵电压转换器。它将1.5 V至5.5 V输入反相至-1.5 V至-5.5 V输出
2019-04-23 09:22:31
带电压反相器的CAT661高频100 mA CMOS电荷泵的典型应用。 CAT661是一款电荷泵电压转换器。它可以将正输入电压反转为负输出。只需要两个外部电容
2019-04-23 09:20:52
比较器失调校准电路使用电荷泵,不知道如何加上去
2021-06-24 06:07:58
我看到有人把电荷泵接在NMOS的栅极,是为了提高VGS,以降低导通内阻。而图中把电荷泵接在NMOS的漏极,有什么作用呢?是用于控制VDS的电压?小白求指导
2019-12-24 12:05:32
电池以及一个锂离子电池也可以为其供电。FAE:***只需三个外部1-pF电容器即可构建完整的DC-DC电荷泵逆变器。完整的转换器采用5引脚SOT-23封装,可以在50mm2的电路板上构建。通过更换通常由集成电路启动进入负载所需的肖特基二极管,可以进一步减少电路板面积和组件数量。TPS604.
2021-11-16 07:30:20
DN243新型电荷泵提供低输入和输出噪声
2019-06-27 08:22:38
LTC6910和National Semiconductor LPM8100,以便DAC的输入代码可以设置放大器的闭环增益。不使用单片DPGA,而是使用两个运算放大器和三个模拟开关来构建基于负时间常数的DPGA。
2019-07-17 07:28:50
目前我这面的使用的原来开发的电荷放大器,在使用中遇到了一些问题,当增益倍数大于500倍以上时,再没有接入输入的情况下,你对放大器封装外壳轻微吹口气,就会有很大的扰动,由于我这个要安装在室外,所以这种
2014-11-27 23:41:34
电荷放大器和电压放大器在使用的时候有啥区别吗,区别在哪?最常用的是哪种放大器?
2023-01-30 17:24:38
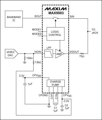
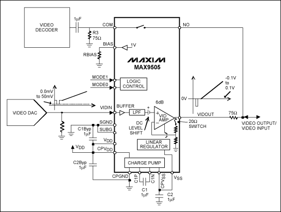
清晰的图像,峰值SNR应该在40dB左右。将充满噪声的电荷泵与滤波器和放大器放置在同一芯片是主要的设计难点。电荷泵有可能向敏感的视频信号上引入开关噪声。把MAX9509的电荷泵与视频信号通路隔离开可以
2020-12-17 09:52:10
大佬们,本人最近要做一个压电传感器的阵列,但是每一个压电传感器都需要先经过电荷放大器,如果每一个阵元都接一个放大器,电路就会很大,我就在想能不能几路共用一个电荷放大器,如果在阵元和放大器之间使用数字
2021-07-10 22:26:04
请问一下可变模式分数电荷泵如何实现低功耗手机LCD背光驱动?
2021-06-04 06:09:07
锁定的时候参考时钟和反馈的时钟没有完全同步,鉴频鉴相器显示的结果是这样的,但是电荷泵不放电,是什么原因?
2021-06-24 07:17:06
,为了给CAN收发器提供适当的电源,要求电荷泵必须保持5V输出电压,并满足收发器数据资料中的标称电压容限,最小输出电流必须支持CAN_H短路到地的情况。 利用MAX1759电荷泵为MAX13041
2021-07-14 07:00:00
音/视频应用中利用负压电荷泵和模拟开关构建DirectDrive视频滤波放大器Implementation of a DirectDrive Video Filter Amplifier's
2008-10-06 14:26:54
`高压放大器——压电陶瓷中的典型应用关键字索引:压电陶瓷光学跟踪瞄准高压功放容性负载压电陶瓷简介:压电陶瓷是一种能够将机械能和电能互相转换的陶瓷材料。压电陶瓷除具有压电性外,还具有介电性、弹性等
2016-07-27 11:27:55
; LT1937的内部是由1.2MHz振荡器、锯齿波发生器、RS触发器、PWM比较器’A2,开关电流检测及放大器、开关管驱动器组成的升压式DC-DC二转换器的基本电路。另外,它还有1.25V基准电压源经
2008-07-18 10:01:26
DN310新型降压电荷泵具有微小,高效和极低噪声
2019-08-08 12:49:02
电荷泵威廉希尔官方网站
在G类放大器中的应用
2010-12-16 11:37:55
27 电荷放大器原理电路图:电荷放大器是一个具有深度负反馈的高增益放大器,其基本电路如图。若放大器的开环增益A0足够大,并且放大器的输
2008-01-13 23:29:32
12472 
简单的电荷放大器
2009-03-20 10:51:04
1650 
压电加速度计的电荷型放大器电路
2009-04-20 21:04:26
1435 
摘要:Maxim采用创新G类威廉希尔官方网站
和基于电荷泵的架构,推出了增强型放大器。这些放大器设计可理想用于要求高压输出的便携应用,而不会牺牲效率或PCB空间。本应用笔记说明在扬声器
2009-05-05 09:57:44
703 
摘要:MAX9503/MAX9505 DirectDrive™视频滤波放大器集成了模拟开关(MAX9505)和负压电荷泵,可有效提高音/视频应用的性能。
引言MAX9503/MAX9505 DirectDrive视频滤波放大
2009-05-06 11:50:05
735 
电荷型放大器电路图
2009-07-06 13:27:23
2223 
设备的冲击和振动信号常用压电加速度传感器来获取。压电加速度传感器是高内阻传感器,仅能输出微弱的电荷信号,需要使用电荷放大器对电荷进行电荷-电压转换,方便后续的放大和
2013-09-25 16:04:09
262 众所周知,放大器是一种对各参量进行放大的仪器,因此电荷放大器字面就可理解为放大电荷的仪器。
2019-06-29 11:43:48
15482 在使用压电晶体传感器的测试系统中,电荷放大器是一种必不可少的信号适调器。它能够将传感器输出的微弱电荷信号转化为放大的电压信号,同时又能够将传感器的高阻抗输出转换成低阻抗输出。
2019-10-08 09:57:34
18057 在使用压电晶体传感器的测试系统中,电荷放大器能够将传感器输出的微弱电荷信号转化为放大的电压信号,同时又能够将传感器的高阻抗输出转换成低阻抗输出。电压放大器能将压电传感器的高输出阻抗变为较低阻抗,并将压电式传感器的微弱电压信号放大。
2019-10-30 10:08:22
16321 图1所示的电路是受电容式电荷泵电路所启发的[1],这种电路广泛用于电源而产生高电压或负电压。图1使用运算放大器代替开关来实现线性工作。这个设计使用了三个级,但也可以级联更多的级来获得更高的输出电压。
2021-04-14 16:26:01
2399 
ADA4858-3:单电源、高速、三倍运算放大器,带电荷泵数据表
2021-04-18 20:48:24
10 ADA4859-3:单电源固定G=2高速视频放大器,带电荷泵数据表
2021-04-20 11:48:57
13 将低导通电阻模拟开关与基准和超低静态电流比较器相结合,可产生一个分立元件稳压电荷泵,可提供 10mA 电流,静态电流 (Iq) 仅为 7uA。
2023-01-11 14:29:18
603 
利用放大器输入虛地的概念,把电荷信号直接积分到电路中的积分电容, 从而放大器的输出,便是所有电荷量的总和的输出。在电荷转换完成的同时,输入端的电荷将 会被耗尽。 现实中电荷放大器的不理想性,因为任何
2023-02-21 17:35:25
3413 在使用压电晶体传感器的测试系统中,电荷放大器能够将传感器输出的微弱电荷信号转化为放大的电压信号,同时又能够将传感器的高阻抗输出转换成低阻抗输出。电压放大器能将压电传感器的高输出阻抗变为较低阻抗,并将压电式传感器的微弱电压信号放大。
2023-02-23 11:37:19
774 电压放大器和电荷放大器是两种常见的放大器类型,它们都是用于放大电信号的电路。它们的本质区别在于其工作原理和电路结构不同,因此其性能和应用也有所不同。
2023-06-02 10:53:09
2867 MAX9503/MAX9505 DirectDrive视频滤波放大器集成了模拟开关(MAX9505)和负压电荷泵。 这些器件采用2.7V至3.6V单电源供电,可以与视频DAC的输出直接连接,在输出
2023-06-12 15:16:50
402 
电压放大器和电荷放大器不是一样的。你要明白,电压放大器是将输入信号的电压进行放大的装置,通常直接连接到信号源,不需要电容来耦合信号。而电荷放大器是将输入信号的电荷量进行放大的装置,通常通过电容来传递和处理信号,利用电容的变化来放大信号。
2023-09-13 13:53:59
428 
如何利用LabView将电荷放大器输出的信号显示到电脑波形? LabVIEW是一款功能强大且易于使用的图形化编程环境,可用于实现各种测量、控制和监控等应用。在本文中,我将详细解释如何利用
2024-02-05 15:23:10
159
评论