电子发烧友App

硬声App

0
  • 聊天消息
  • 系统消息
  • 评论与回复
登录后你可以
  • 下载海量资料
  • 学习在线课程
  • 观看威廉希尔官方网站 视频
  • 写文章/发帖/加入社区
创作中心

完善资料让更多小伙伴认识你,还能领取20积分哦,立即完善>

3天内不再提示

电子发烧友网>电子威廉希尔官方网站 应用>电子威廉希尔官方网站 >电路图>嵌入式类电子电路图>教室智能照明控制系统电路设计 —电路图天天读(74)

教室智能照明控制系统电路设计 —电路图天天读(74)

12下一页全文

本文导航

收藏

声明:本文内容及配图由入驻作者撰写或者入驻合作网站授权转载。文章观点仅代表作者本人,不代表电子发烧友网立场。文章及其配图仅供工程师学习之用,如有内容侵权或者其他违规问题,请联系本站处理。 举报投诉

评论

查看更多

相关推荐

单片机温度控制系统电路图

单片机温度控制系统电路图
2008-10-16 10:06:57

汽车电路图的基本方法

由于各国汽车电路图的绘制方法、符号标注、文字标注、威廉希尔官方网站 标准不同,各汽车生产厂家绘制的汽车电路图有很大差异,因此,阅读不同系列的汽车电路图前需要了解电路图的特点,掌握汽车电路图的基本方法。
2023-09-09 09:16:14406

怎么识汽车电路图

汽车电路图是一个表示汽车电气系统中所有电子元件及其连接方式的图表。读懂汽车电路图需要了解一些基本的电子符号和术语。以下是一些基本步骤,可以帮助你识汽车电路图
2023-06-26 10:01:16603

proteus:教室自动感应照明控制系统

教室自动感应照明控制系统是基于单片机对学校教室照明设备进行控制和管理,教室亮度的调节、自动与手动状态的切换。整个系统由红外对管电路、光线检测电路、独立按键操作电路组成。单片机可以实现对教室内的教室检测控制元件所采集到的信息的接收、处理,从而可以很轻松的通过自习学生人数对教室光照强度进行实时调节。
2023-06-14 11:55:39834

浅谈绿色照明智能照明节能控制系统

节能控制系统研究的基本思路,以及智能照明节能控制系统在室内空间中的应用。 关键词:绿色照明智能照明控制系统照明节能控制系统 0. 引言 绿色照明指在确保建筑照明质量的前提下同时兼顾能源节约和环境保护的照明方式。目前
2023-05-23 16:26:20316

智能照明控制系统在民用照明节能中的应用

通过智能照明控制系统在某宾馆电气工程中的应用实例,从照明控制系统结构、设计及系统软件等方面,介绍了智能照明控制系统的功能及实现方式。探讨了智能照明控制系统在民用建筑中的适用范围和发展前景,并由此进一步推断智能照明控制系统照明节能管理上的发展趋势。
2022-12-26 11:17:05723

教室智能照明控制系统的设计说明

摘要:针对室内不同区域对于光照强度的不同要求,设计了一个利用STM32作为控制器的教室智能照明控制系统,能够依据室内照明强度以及室内人员分布情况对教室内光照强度进行实时,动态的调整。结果表明,该系统
2021-12-14 14:13:223360

浅析教室智能照明控制系统的设计

安科瑞 于洋   摘要 :针对室内不同区域对于光照强度的不同要求,设计了一个利用STM32作为控制器的教室智能照明控制系统,能够依据室内照明强度以及室内人员分布情况对教室内光照强度进行实时,动态
2021-12-11 15:42:161478

基于单片机智能教室控制系统照明、人数)-毕设课设资料

基于单片机智能教室控制系统照明、人数)-毕设课设资料
2021-11-23 17:36:1643

基于单片机的照明控制系统

系统设计要点92.2系统的结构92.3系统性能指标与威廉希尔官方网站 要求112.4本章小结12第三章基于单片机的照明控制系统的硬件电路设计133.1主控制器的电路设计133.1.1键盘的接口设计143.1....
2021-11-12 20:51:0427

569【毕设课设】基于单片机智能太阳光跟踪追踪控制系统电路设计

569【毕设课设】基于单片机智能太阳光跟踪追踪控制系统电路设计
2021-11-12 19:21:0021

基于单片机的智能照明控制系统设计

本文介绍了基于单片机AT89C51的室内灯光控制系统及其原理,提出了有效的节能控制方法。该系统采用了当今比较成熟的传感威廉希尔官方网站 和计算机控制威廉希尔官方网站 ,利用多参数来实现对学校教室室内照明控制系统以单片
2021-11-12 18:36:0318

34-基于51单片机的教室智能照明控制系统设计

用51单片机STC89C52、时钟芯片DS1302、液晶屏LCD1602、光敏电阻、红外对管,设计一个教室智能照明控制系统
2021-11-05 11:36:0426

电气控制电路图——(1)识

本文主要介绍关于电气控制电路图的方法,以及具体各个部分的规则要求。主要介绍有:(1)电气控制电路图的分类与概述绘制(2)电气原理的基本规则(3)电路编号及区划分(4)电器元件符号位置的索引(5)电器元件布置(7)电器元件布置设计原则(8)电气安装接线图(9)绘制电气安装的主要原则
2021-10-22 13:05:5935

智能防盗防火及照明控制系统

智能防盗防火及照明控制系统(人工智能机器人加盟代理)-智能防盗防火及照明控制系统,仅提供参考!!
2021-09-30 13:22:2418

基于单片机设计教室灯光智能控制系统

本课题针对教室灯光的控制,分析了教室灯光智能控制的原理和实现方法,提出了基于单片机设计教室灯光智能控制系统的思路,并在此基础上开发了智能控制系统的硬件模块和相应软件部分。
2021-04-12 15:52:06121

如何使用AT89S51单片机实现教室灯光智能控制系统的设计

本课题针对教室灯光的控制,分析了教室灯光智能控制的原理和实现方法,提出了基于单片机设计教室灯光智能控制系统的思路,并在此基础上开发了智能控制系统的硬件模块和相应软件部分。
2021-01-20 11:45:2528

电路图的要求_识电路图的方法

电子元器件是组成各种电子线路及设备的基本单元,熟悉电子元器件的电路符号是识电路图的基本要求。
2019-09-13 17:11:007236

关于智能照明控制系统的组成部分

什么是智能照明控制系统智能照明控制系统是利用先进电磁调压及电子感应威廉希尔官方网站 ,对供电进行实时监控与跟踪,自动平滑地调节电路的电压和电流幅度,改善照明电路中不平衡负荷所带来的额外功耗,提高功率因素,降低灯具和线路的工作温度,达到优化供电目的的照明控制系统
2019-06-21 17:20:562094

智能照明控制系统的特点

智能照明控制系统是利用先进电磁调压及电子感应威廉希尔官方网站 ,对供电进行实时监控与跟踪,自动平滑地调节电路的电压和电流幅度,改善照明电路中不平衡负荷所带来的额外功耗。
2019-01-14 16:05:507488

基于WiFi的教室智能照明系统设计

针对传统的教室照明系统由于智能化不足,扩展性较差,维修成本与能耗比都不甚理想,设计基于WIFI的教室智能照明系统,采用STC89C52与HLK-M35 WiFi无线传输芯片结合,完成终端控制节点
2018-04-09 11:28:194

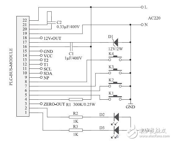
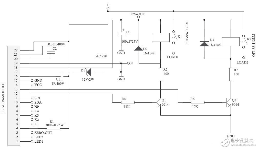
基于PLCBUS协议教室照明智能控制系统设计方案

介绍PLCBUS 电力线通讯协议,利用PLCBUS-9402393 模块结合教室实际照明电路设计教室智能照明控制系统,给出了智能照明系统接收模块电路控制模块电路、照度传感器电路,进行了系统模拟实验
2018-01-13 07:31:007523

基于AT89S51和RE200B的教室照明节能控制系统设计_王军

教室照明控制系统
2017-06-07 08:52:4035

单片机控制系统键盘显示电路设计

单片机控制系统键盘显示电路设计
2017-01-23 20:48:1623

汽车电路图

汽车电路中有关于电路的学习与电路图电子元件的识
2016-02-19 17:26:4413

驱动与耦合电子电路设计详解 —电路图天天(217)

本文讨论了几种单片机I/O的常用驱动和耦合电路的设计方法,对合理地设计电气控制系统,提高电路的接口能力,增强系统稳定性和抗干扰能力有实际指导意义。
2015-08-05 10:58:315917

LED调光控制电路设计图剖析 —电路图天天(213)

本文介绍了一种基于恒流驱动电路LM3402的LED调光控制系统,该系统由微处理器P89LPC932 PWM控制输出电压,用户可通过按钮设定亮度。由于采用了低功耗微处理器,并应用多种节能方法,使得该调光系统的功耗极低。
2015-07-30 14:46:299049

智能安防监控电子电路设计攻略 —电路图天天(210)

智能安防太阳能路灯控制系统都是独立光伏控制系统,主要由六个部分组成:太阳能电池、蓄电池、LED 路灯、控制器、充电电路、放电/负载驱动电路
2015-07-24 10:52:293883

LED控制系统电路设计与研究 —电路图天天(203)

采用“数控恒流源+高精度温控”的方案,设计了LED控制系统,并且在系统内引入了PID 控制算法,通过多次试验表明,LED光源可以显著提高光源出纤光功率的稳定性。
2015-07-15 11:02:494277

LED驱动控制系统电路模块深度解析 —电路图天天(195)

本文详细的解析了高电压脉冲宽度调制(PWM)LED驱动器控制电路图,LED器件对驱动电源的要求近乎于苛刻,LED不像普通的白炽灯泡,可以直接连接220V的交流市电。
2015-07-03 11:50:088595

智能家居远程控制系统电路设计攻略 —电路图天天(172)

系统是基于红外和GSM 网络的用于智能家居环境中的一种远程自动控制系统系统安全可靠,性能稳定。同时本系统除用于家庭设备远程自动控制外,也可用于家庭通信、家庭安全防范,共同组建智能家居控制系统
2015-05-28 11:36:2516145

智能硬件电子电路设计图集锦TOP7 —电路图天天(158)

包含了智能电动平衡车电路、采用MSP430的机器人定位系统电路、多路舵机控制电路智能硬件电路设计,以供读者品读。
2015-05-08 15:06:2613659

智慧家庭照明控制系统电路设计秘笈 —电路图天天(89)

系统利用普通电力线传输控制信号实现对灯的智能控制,按装发送控制模块,就能轻松实现智能化。
2015-01-15 15:46:523759

智能家电远程控制系统电路设计电路图天天(80)

本文提出了通过远程电话实现智能家电控制系统的一种实现方案。介绍了家电和电话之间的控制接口电路, 讨论了系统结构及硬件设计。
2015-01-04 10:07:047719

机械手视觉系统外围电路设计攻略 —电路图天天(79)

机械手的三块控制器的控制芯片都为2407DSP,虽然三块控制器实现的功能不同,但在硬件电路设计时按照DSP 管脚的功能,设计外围电路如下。
2014-12-31 10:29:137946

智能照明电子电路设计图集锦 —电路图天天(76)

智能照明控制系统应用电路单独使用微电脑时控开关时,一旦在供电时间范围以外出现阴天光照暗的情况。需要提供照明时,因不在供电时间范围内,无法提供照明
2014-12-26 10:00:0223081

室内智能照明控制系统电路设计电路图天天(72)

本文介绍了基于单片机AT89C51的室内灯光控制系统及其原理,提出了有效的节能控制方法。该系统采用了当今比较成熟的传感威廉希尔官方网站 和计算机控制威廉希尔官方网站 ,利用多参数来实现对学校教室室内照明控制
2014-12-22 10:34:408962

语音控制家用电器系统电路设计电路图天天(67)

本文通过对传统的家庭照明系统、电扇和电视机进行改造, 使其成为具语音识别功能的智能家电,由于条件限制此次设计的智能控制系统由驱动LED显示来进行仿真实现。
2014-12-15 10:30:528034

智能型电缆测试系统电路设计电路图天天(63)

智能型电缆测试系统采用单片机和工控机相结合的方案实现了, 经实际测试。详细说明了基于单片机的硬件电路设计原理和工程应用方案 。 绝缘关系的测试电缆测试系统达到了设计要求,大幅度提高了洲试的效率和准确性。
2014-12-09 10:37:502294

智能家居照明控制系统硬件电路设计

家居照明控制系统智能化主要体现在两大功能模块上,一个是智能调光装置,另一个就是光照度的检测、显示及补偿装置。下面主要就这两方面来介绍智能照明系统的硬件设计,但这里要特殊申明的是,由于各种原因在硬件的具体制作与实验方面,本人只制作了照度检测、显示及补偿的演示装置。
2014-11-28 14:20:2317761

电路图天天(5):智能网关系统日历电路图设计

 基于ARM9的物联网智能网关设计3.3系统日历电路设计智能网关需要一个准确的实时时钟,以保证系统走时准确,并能在掉电时正常计时。选用了PCF8563日历芯片,可以在初次启动后,保证系统时间的准确性,为了保证断电重启时无需重新配置时间,为该日历芯片配置了钮扣电池。
2014-09-15 10:51:232153

身高体重测量器控制系统电路图

身高体重测量器控制系统电路图如下图所示:
2012-07-19 09:53:525343

自动温度控制系统硬件电路图

自动温度控制系统硬件电路图详见下图:
2012-05-30 17:06:2115027

怎样识电子电路图_门宏

《怎样识电子电路图》紧扣怎样识电子电路图的主题,系统地介绍了看懂电路图所必须掌握的基础知识和基本方法,并通过具体的电路实例对常用电路进行了具体分析。内容包括电
2012-03-31 14:17:46919

教室照明光感节电控制器的设计与应用

基于光敏元件和控制电路威廉希尔官方网站 ,阐述了一种光感节电控制器的工作原理,并绘制出电路图。经过实际检验,该控制器可以应用于学校教室和实验室的照明系统中,起到环保节能、延长灯
2011-12-11 13:55:542069

现代索纳塔轿车巡航控制系统电路图

现代索纳塔轿车巡航控制系统电路图和原理全集。
2011-05-16 10:07:074547

教您识电路图

教您识电路图
2010-03-31 10:36:29273

基于单片机实现智能照明控制系统的设计

基于单片机实现智能照明控制系统的设计  对一些照明时间较长、照明设备较多的场所(如学校教室、商场等),其照明系统的使用浪费现象屡见不鲜。由于缺乏科学管
2010-01-27 11:14:192567

现代索那塔轿车巡航控制系统电路图

现代索那塔轿车巡航控制系统电路图
2009-11-20 15:52:42500

获得静止影像的控制系统实例电路图

获得静止影像的控制系统实例电路图
2009-07-14 17:17:16278

家庭风扇照明控制电路图

家庭风扇照明控制电路图
2009-06-13 17:07:163711

教室照明微波自动控制电路图

教室照明微波自动控制电路图
2009-06-12 10:52:231140

自动照度控制系统电路图

自动照度控制系统电路图
2009-05-30 14:02:55390

多功能节电照明插座控制电路图

多功能节电照明插座控制电路图
2009-05-26 14:10:16827

温度控制系统电路图、PCB和原理(protel)

温度控制系统电路图、PCB和原理(protel文档)
2009-05-25 23:09:42784

注塑机单片控制系统电路图

注塑机单片控制系统电路图   表3-1注塑
2008-11-20 01:24:157006

汽车电路图的识方法

美国车系电路图的识方法 法国车系电路图的识方法 日本车系电路图的识方法 大众车系电路图的识方法
2008-08-04 20:22:10522

交通灯控制系统电路图

交通灯控制系统电路图
2008-05-22 09:36:124840

自动控制照明电路图

自动控制照明电路图
2008-01-20 22:56:461512

超声控制照明电路图

超声控制照明电路图
2007-12-12 23:02:50558

已全部加载完成