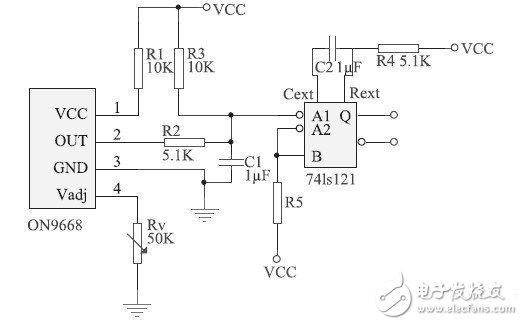
单片机温度控制系统电路图
2008-10-16 10:06:57
由于各国汽车电路图的绘制方法、符号标注、文字标注、威廉希尔官方网站
标准不同,各汽车生产厂家绘制的汽车电路图有很大差异,因此,阅读不同系列的汽车电路图前需要了解电路图的特点,掌握汽车电路图识读的基本方法。
2023-09-09 09:16:14
406 
汽车电路图是一个表示汽车电气系统中所有电子元件及其连接方式的图表。读懂汽车电路图需要了解一些基本的电子符号和术语。以下是一些基本步骤,可以帮助你识读汽车电路图。
2023-06-26 10:01:16
603 教室自动感应照明控制系统是基于单片机对学校教室照明设备进行控制和管理,教室亮度的调节、自动与手动状态的切换。整个系统由红外对管电路、光线检测电路、独立按键操作电路组成。单片机可以实现对教室内的教室检测控制元件所采集到的信息的接收、处理,从而可以很轻松的通过自习学生人数对教室光照强度进行实时调节。
2023-06-14 11:55:39
834 
节能控制系统研究的基本思路,以及智能照明节能控制系统在室内空间中的应用。 关键词:绿色照明;智能照明控制系统;照明节能控制系统 0. 引言 绿色照明指在确保建筑照明质量的前提下同时兼顾能源节约和环境保护的照明方式。目前
2023-05-23 16:26:20
316 
通过智能照明控制系统在某宾馆电气工程中的应用实例,从照明控制的系统结构、设计及系统软件等方面,介绍了智能照明控制系统的功能及实现方式。探讨了智能照明控制系统在民用建筑中的适用范围和发展前景,并由此进一步推断智能照明控制系统在照明节能管理上的发展趋势。
2022-12-26 11:17:05
723 
摘要:针对室内不同区域对于光照强度的不同要求,设计了一个利用STM32作为控制器的教室智能照明控制系统,能够依据室内照明强度以及室内人员分布情况对教室内光照强度进行实时,动态的调整。结果表明,该系统
2021-12-14 14:13:22
3360 
安科瑞 于洋 摘要 :针对室内不同区域对于光照强度的不同要求,设计了一个利用STM32作为控制器的教室智能照明控制系统,能够依据室内照明强度以及室内人员分布情况对教室内光照强度进行实时,动态
2021-12-11 15:42:16
1478 基于单片机智能教室控制系统(照明、人数)-毕设课设资料
2021-11-23 17:36:16
43 系统设计要点92.2系统的结构92.3系统性能指标与威廉希尔官方网站
要求112.4本章小结12第三章基于单片机的照明控制系统的硬件电路设计133.1主控制器的电路设计133.1.1键盘的接口设计143.1....
2021-11-12 20:51:04
27 569【毕设课设】基于单片机智能太阳光跟踪追踪控制系统电路设计
2021-11-12 19:21:00
21 本文介绍了基于单片机AT89C51的室内灯光控制系统及其原理,提出了有效的节能控制方法。该系统采用了当今比较成熟的传感威廉希尔官方网站
和计算机控制威廉希尔官方网站
,利用多参数来实现对学校教室室内照明的控制。系统以单片
2021-11-12 18:36:03
18 用51单片机STC89C52、时钟芯片DS1302、液晶屏LCD1602、光敏电阻、红外对管,设计一个教室智能照明控制系统。
2021-11-05 11:36:04
26 本文主要介绍关于电气控制电路图识读的方法,以及具体各个部分的规则要求。主要介绍有:(1)电气控制电路图的分类与概述绘制(2)电气原理图的基本规则(3)电路编号及图区划分(4)电器元件符号位置的索引(5)电器元件布置图(7)电器元件布置图设计原则(8)电气安装接线图(9)绘制电气安装图的主要原则
2021-10-22 13:05:59
35 智能防盗防火及照明控制系统(人工智能机器人加盟代理)-智能防盗防火及照明控制系统,仅提供参考!!
2021-09-30 13:22:24
18 本课题针对教室灯光的控制,分析了教室灯光智能控制的原理和实现方法,提出了基于单片机设计教室灯光智能控制系统的思路,并在此基础上开发了智能控制系统的硬件模块和相应软件部分。
2021-04-12 15:52:06
121 本课题针对教室灯光的控制,分析了教室灯光智能控制的原理和实现方法,提出了基于单片机设计教室灯光智能控制系统的思路,并在此基础上开发了智能控制系统的硬件模块和相应软件部分。
2021-01-20 11:45:25
28 电子元器件是组成各种电子线路及设备的基本单元,熟悉电子元器件的电路符号是识读电路图的基本要求。
2019-09-13 17:11:00
7236 
什么是智能照明控制系统?智能照明控制系统是利用先进电磁调压及电子感应威廉希尔官方网站
,对供电进行实时监控与跟踪,自动平滑地调节电路的电压和电流幅度,改善照明电路中不平衡负荷所带来的额外功耗,提高功率因素,降低灯具和线路的工作温度,达到优化供电目的的照明控制系统。
2019-06-21 17:20:56
2094 智能照明控制系统是利用先进电磁调压及电子感应威廉希尔官方网站
,对供电进行实时监控与跟踪,自动平滑地调节电路的电压和电流幅度,改善照明电路中不平衡负荷所带来的额外功耗。
2019-01-14 16:05:50
7488 针对传统的教室照明系统由于智能化不足,扩展性较差,维修成本与能耗比都不甚理想,设计基于WIFI的教室智能照明系统,采用STC89C52与HLK-M35 WiFi无线传输芯片结合,完成终端控制节点
2018-04-09 11:28:19
4 介绍PLCBUS 电力线通讯协议,利用PLCBUS-9402393 模块结合教室实际照明电路设计教室智能照明控制系统,给出了智能照明系统接收模块电路、控制模块电路、照度传感器电路,进行了系统模拟实验
2018-01-13 07:31:00
7523 
教室照明控制系统
2017-06-07 08:52:40
35 单片机控制系统键盘显示电路设计
2017-01-23 20:48:16
23 汽车电路中有关于电路的学习与电路图电子元件的识读
2016-02-19 17:26:44
13 本文讨论了几种单片机I/O的常用驱动和耦合电路的设计方法,对合理地设计电气控制系统,提高电路的接口能力,增强系统稳定性和抗干扰能力有实际指导意义。
2015-08-05 10:58:31
5917 本文介绍了一种基于恒流驱动电路LM3402的LED调光控制系统,该系统由微处理器P89LPC932 PWM控制输出电压,用户可通过按钮设定亮度。由于采用了低功耗微处理器,并应用多种节能方法,使得该调光系统的功耗极低。
2015-07-30 14:46:29
9049 智能安防太阳能路灯控制系统都是独立光伏控制系统,主要由六个部分组成:太阳能电池、蓄电池、LED 路灯、控制器、充电电路、放电/负载驱动电路。
2015-07-24 10:52:29
3883 采用“数控恒流源+高精度温控”的方案,设计了LED控制系统,并且在系统内引入了PID 控制算法,通过多次试验表明,LED光源可以显著提高光源出纤光功率的稳定性。
2015-07-15 11:02:49
4277 本文详细的解析了高电压脉冲宽度调制(PWM)LED驱动器控制器电路图,LED器件对驱动电源的要求近乎于苛刻,LED不像普通的白炽灯泡,可以直接连接220V的交流市电。
2015-07-03 11:50:08
8595 本系统是基于红外和GSM 网络的用于智能家居环境中的一种远程自动控制系统,系统安全可靠,性能稳定。同时本系统除用于家庭设备远程自动控制外,也可用于家庭通信、家庭安全防范,共同组建智能家居控制系统。
2015-05-28 11:36:25
16145 包含了智能电动平衡车电路、采用MSP430的机器人定位系统电路、多路舵机控制电路等智能硬件电路设计,以供读者品读。
2015-05-08 15:06:26
13659 此系统利用普通电力线传输控制信号实现对灯的智能控制,按装发送控制模块,就能轻松实现智能化。
2015-01-15 15:46:52
3759 本文提出了通过远程电话实现智能家电控制系统的一种实现方案。介绍了家电和电话之间的控制接口电路, 讨论了系统结构及硬件设计。
2015-01-04 10:07:04
7719 机械手的三块控制器的控制芯片都为2407DSP,虽然三块控制器实现的功能不同,但在硬件电路设计时按照DSP 管脚的功能,设计外围电路如下。
2014-12-31 10:29:13
7946 智能照明控制系统应用电路单独使用微电脑时控开关时,一旦在供电时间范围以外出现阴天光照暗的情况。需要提供照明时,因不在供电时间范围内,无法提供照明。
2014-12-26 10:00:02
23081 本文介绍了基于单片机AT89C51的室内灯光控制系统及其原理,提出了有效的节能控制方法。该系统采用了当今比较成熟的传感威廉希尔官方网站
和计算机控制威廉希尔官方网站
,利用多参数来实现对学校教室室内照明的控制。
2014-12-22 10:34:40
8962 本文通过对传统的家庭照明系统、电扇和电视机进行改造, 使其成为具语音识别功能的智能家电,由于条件限制此次设计的智能控制系统由驱动LED显示来进行仿真实现。
2014-12-15 10:30:52
8034 智能型电缆测试系统采用单片机和工控机相结合的方案实现了, 经实际测试。详细说明了基于单片机的硬件电路设计原理和工程应用方案 。 绝缘关系的测试电缆测试系统达到了设计要求,大幅度提高了洲试的效率和准确性。
2014-12-09 10:37:50
2294 家居照明控制系统的智能化主要体现在两大功能模块上,一个是智能调光装置,另一个就是光照度的检测、显示及补偿装置。下面主要就这两方面来介绍智能照明系统的硬件设计,但这里要特殊申明的是,由于各种原因在硬件的具体制作与实验方面,本人只制作了照度检测、显示及补偿的演示装置。
2014-11-28 14:20:23
17761 基于ARM9的物联网智能网关设计3.3系统日历电路设计智能网关需要一个准确的实时时钟,以保证系统走时准确,并能在掉电时正常计时。选用了PCF8563日历芯片,可以在初次启动后,保证系统时间的准确性,为了保证断电重启时无需重新配置时间,为该日历芯片配置了钮扣电池。
2014-09-15 10:51:23
2153 身高体重测量器控制系统电路图如下图所示:
2012-07-19 09:53:52
5343 
自动温度控制系统硬件电路图详见下图:
2012-05-30 17:06:21
15027 
《怎样识读电子电路图》紧扣怎样识读电子电路图的主题,系统地介绍了看懂电路图所必须掌握的基础知识和基本方法,并通过具体的电路实例对常用电路进行了具体分析。内容包括电
2012-03-31 14:17:46
919 基于光敏元件和控制电路威廉希尔官方网站
,阐述了一种光感节电控制器的工作原理,并绘制出电路图。经过实际检验,该控制器可以应用于学校教室和实验室的照明系统中,起到环保节能、延长灯
2011-12-11 13:55:54
2069 
现代索纳塔轿车巡航控制系统电路图和原理图全集。
2011-05-16 10:07:07
4547 
教您识读电路图
2010-03-31 10:36:29
273 基于单片机实现智能照明控制系统的设计
对一些照明时间较长、照明设备较多的场所(如学校教室、商场等),其照明系统的使用浪费现象屡见不鲜。由于缺乏科学管
2010-01-27 11:14:19
2567 
现代索那塔轿车巡航控制系统电路图
2009-11-20 15:52:42
500
获得静止影像的控制系统实例电路图
2009-07-14 17:17:16
278 
家庭风扇照明控制器电路图
2009-06-13 17:07:16
3711 
教室照明微波自动控制器电路图
2009-06-12 10:52:23
1140 
自动照度控制系统电路图
2009-05-30 14:02:55
390 
多功能节电照明插座控制电路图
2009-05-26 14:10:16
827 
温度控制系统电路图、PCB和原理图(protel文档)
2009-05-25 23:09:42
784 注塑机单片控制系统电路图
表3-1注塑
2008-11-20 01:24:15
7006 美国车系电路图的识读方法
法国车系电路图的识读方法
日本车系电路图的识读方法
大众车系电路图的识读方法
2008-08-04 20:22:10
522 交通灯控制系统电路图
2008-05-22 09:36:12
4840 
自动控制照明灯电路图
2008-01-20 22:56:46
1512 
超声控制照明灯电路图
2007-12-12 23:02:50
558 
评论