电子发烧友App

硬声App

0
  • 聊天消息
  • 系统消息
  • 评论与回复
登录后你可以
  • 下载海量资料
  • 学习在线课程
  • 观看威廉希尔官方网站 视频
  • 写文章/发帖/加入社区
创作中心

完善资料让更多小伙伴认识你,还能领取20积分哦,立即完善>

3天内不再提示

电子发烧友网>电子威廉希尔官方网站 应用>电子威廉希尔官方网站 >电路图>嵌入式类电子电路图>以太网供电检测和分级接口电路 - 以太网电子电路设计图集锦TOP8—电路图天天读(95)

以太网供电检测和分级接口电路 - 以太网电子电路设计图集锦TOP8—电路图天天读(95)

上一页12345678下一页全文
收藏

声明:本文内容及配图由入驻作者撰写或者入驻合作网站授权转载。文章观点仅代表作者本人,不代表电子发烧友网立场。文章及其配图仅供工程师学习之用,如有内容侵权或者其他违规问题,请联系本站处理。 举报投诉

评论

查看更多

相关推荐

基于C8051F040的以太网-CAN转换电路设计

电子发烧友网站提供《基于C8051F040的以太网-CAN转换电路设计.pdf》资料免费下载
2023-10-18 10:59:300

以太网接口电路原理

电路用到的芯片资料:rtl8019as.pdf  以太网接口电路原理 
2008-10-13 14:03:32

以太网电路设计注意事项

电子发烧友网站提供《以太网电路设计注意事项.pdf》资料免费下载
2023-07-31 15:25:070

无源元件:电子电路设计的要点

无源元件:电子电路设计的要点
2023-01-04 11:17:21442

100个实用电子电路图集免费下载

本文档的主要内容详细介绍的是100个实用电子电路图集免费下载。
2020-03-10 08:00:00174

电子电路设计原则_电子电路设计方法_电子电路设计步骤

在进行电子电路设计时,最需要重视的原则就是整体性原则,因为在设计电子电路时,必须要从整体的角度出发,从整体到局部的进行电子电路的设计,也就是说在进行设计时,要考虑电子电路各个部件之间的关系,通过对部件的分析,从而判断其整体性质。
2019-09-26 15:26:4018055

如何看懂电子电路图电子电路识图的基本方法和技巧说明

对初学者来说,复杂的电子电路图上布满了密密麻麻的电路符号,根本不知从何下手识图,也不能从电子电路原理图中找出电子产品的故障所在,更不能得心应手地去设计各种各样的电子电路。其实,只要对电子电路图进行
2019-01-27 11:33:5753744

如何快速学习识电子电路图电子电路识图速成与技法电子教材免费下载

 随着电子工业的飞速发展,电子产品及设备日新月异,威廉希尔官方网站 含量越来越高,结构也越来越复杂,对电子威廉希尔官方网站 人员的素质也提出了更高的要求。熟练识电子电路图是对电子爱好者的基本要求,也是进一步学习各种专业
2018-11-02 16:51:47173

【硕凯威廉希尔官方网站 贴】分享一些简单实用的以太网口防护方案电路图

简单实用的以太网口防护方案电路图
2017-04-19 09:01:3613

万兆以太网MAC的流量控制电路设计与实现_杨莹

万兆以太网MAC的流量控制电路设计与实现_杨莹
2017-03-04 18:07:530

电子电路设计手册

详细的电子电路设计从入门到精通是学习电路设计的最好的必备
2016-06-17 16:00:4485

怎样识电子电路图1-3章

紧扣“怎样识电子电路图”的主题,系统地介绍了看懂电路图所必须掌握的基础知识和基本方法,并通过具体的电路实例对常用电路进行了具体分析。内容包括电路图的构成要素、电路图符号、电路图的一般画法规则、各种元器件的特点与作用、分析电路图的基本方法与步骤、集成电路和数字电路的看图方法、单元电路的分析方法等。
2016-04-25 17:40:3619

怎样识电子电路图4-6章

紧扣“怎样识电子电路图”的主题,系统地介绍了看懂电路图所必须掌握的基础知识和基本方法,并通过具体的电路实例对常用电路进行了具体分析。内容包括电路图的构成要素、电路图符号、电路图的一般画法规则、各种元器件的特点与作用、分析电路图的基本方法与步骤、集成电路和数字电路的看图方法、单元电路的分析方法等。
2016-04-25 17:40:3617

车辆中引入以太网电路设计电路图天天(293)

车辆中引入以太网连接正成为一种快速发展的趋势。100Mbps标准提供快速强大的数据互连,适用于ADAS功能,例如诊断和Flash下载、远程信息处理和雷达。它还支持新一代信息和娱乐消费电子应用。随着以太网功能的扩展,它将成为车辆的高宽带基础。
2015-12-01 14:37:525095

电子电路设计实践

电子电路设计实践,书籍详细介绍关于电子设计方面的知识内容1
2015-11-30 14:08:1323

实用电子电路设计制作详解

实用电子电路设计制作详解,电子基础实用电子电路设计制作详解
2015-11-17 11:44:0052

250种功放电路图集锦

250种功放电路图集锦,感兴趣的可以下载看看!
2015-10-29 17:13:45218

各类放大器电路设计图集锦电路图天天(246)

经典的四电阻差动放大器似乎很简单,但其在电路中的性能不佳。从实际生产设计出发,讨论了分立式电阻、滤波、交流共模抑制和高噪声增益的不足之处。
2015-09-16 11:10:2715751

汽车电子电路设计图集锦电路图天天(223)

随着汽车工业的发展,汽车上的电子控制系统数量呈指数增长,以ECU为核心的车载电子控制系统逐步取代了被动器件和机械系统,同时也完成了大多数测量、驱动和控制的功能。##随着汽车工业的发展,汽车上的电子
2015-08-13 15:07:5329098

指纹识别系统电路设计图集锦电路图天天(200)

本文主要介绍了ARM光学指纹识别系统、MBF200固态指纹传感器、FPS200固体指纹识别传感器以及8051指纹识别系统电路设计,侧重于电路路原理分析与过程详解,以供读者品读。
2015-07-10 14:07:1726763

保护电子电路设计图集锦TOP4 —电路图天天(196)

电路设计中总会存在着一些不稳定因素,而用来防止此类不稳定因素影响电路效果的回路称作保护电路。比如有过流保护、过压保护、过热保护、空载保护、短路保护等。
2015-07-06 15:09:329673

IGBT应用电子电路设计图集锦电路图天天(189)

IGBT绝缘栅双极型晶体管,是由BJT和MOS组成的复合全控型电压驱动式功率半导体器件,它既有功率MOSFET易于驱动,控制简单、开关频率高的优点,又有功率晶体管的导通电压低,通态电流大,损耗小的显著优点。
2015-06-25 11:05:5334938

红外遥控密码锁电子电路设计详解 —电路图天天(169)

红外遥控密码锁电子电路,不但具有普通密码锁智能控制上锁、报警等特点,而且在不扩展E2PROM的情况下,可以实现8位密码任意修改的功能,
2015-05-25 11:47:456254

W5100络接口电子电路设计图电路图天天(160)

W5100 是一款多功能的单片网络接口芯片,内部集成有 10/100Mbps 以太网控制器,主要应用于高集成、高稳定、高性能和低成本的嵌入式系统中。
2015-05-12 15:22:518306

智能硬件电子电路设计图集锦TOP7 —电路图天天(158)

包含了智能电动平衡车电路、采用MSP430的机器人定位系统电路、多路舵机控制电路等智能硬件电路设计,以供读者品读。
2015-05-08 15:06:2613659

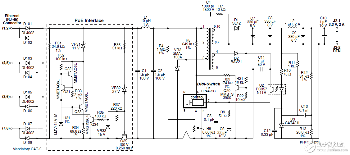
以太网供电设备控制电路设计详解 —电路图天天(154)

以太网IEEE802.3a供电设备 (PSE)解决方案,不需要外接元件能自动管理四个802.3端口,可以自动检测受电设备 (PD)和分类,满足IEEE 400-ms TPON 标准。主要用在以太网交换和路由器、住宅区网关、PoE传递系统、无线回传、监测NVR和DVR等。
2015-05-04 11:01:074042

汽车电子电路设计图集锦电路图天天(144)

智能汽车威廉希尔官方网站 将许多领域联系在一起,如计算机科学、人工智能、图像处理、模式识别和控制理论等,智能汽车与一般所说的自动驾驶有所不同,它更多指的是利用GPS 和智能公路威廉希尔官方网站 实现的汽车自动驾驶。
2015-04-17 17:23:1626159

射频电子电路设计图集锦TOP8电路图天天(135)

射频LNA设计要求,低噪声放大器(LNA)作为射频信号传输链路的第一级,它的噪声系数特性决定了整个射频电路前端的噪声性能。
2015-04-03 11:10:2628799

LED驱动电子电路设计图集锦TOP11 —电路图天天(130)

低压便携设备LED驱动电路设计攻略,着重介绍半导体采用不同拓扑结构、用于低压便携设备背光或指示器应用的各种白光或RGB LED驱动器.
2015-03-27 12:40:1214275

常见串口接口电路设计集锦TOP6 —电路图天天(118)

六中常用串口接口电路图设计。如果你是Win95/98/Me操作系统的话那第1和第2两种是最合适的,制作简单。如果是Win2000/XP操作系统的话第3种最合适,当然如果你的电脑只有25针串口可以用的话选第4种就好了。
2015-03-11 14:08:1415252

开关电源电子电路设计图详解TOP12 —电路图天天(116)

开关电源的主要电路是由输入电磁干扰滤波器(EMI)、整流滤波电路、功率变换电路、PWM控制器电路、输出整流滤波电路组成。辅助电路有输入过欠压保护电路、输出过欠压保护电路、输出过流保护电路、输出短路保护电路等。
2015-03-09 15:13:0822199

低功耗MCU电子电路设计图集锦TOP12 —电路图天天(110)

单片机出现的历史并不长,但发展十分迅猛,它的产生与发展和微处理器的产生与发展大体同步,自1971年美国Intel公司首先推出4位微处理器以来,它的发展到目前有着巨大飞跃。
2015-02-13 13:58:4824082

FPGA电子电路设计图集锦TOP12 —电路图天天(105)

作为专业集成电路领域中的半定制电路而出现的FPGA,不但解决了定制电路的不足,而且克服了原有可编程器件因门电路数有限的而产生的缺点。
2015-02-06 11:32:4127706

连接器电子电路设计图集锦TOP12 —电路图天天(100)

电子连接器是传输电子信号的装置(类比信号或数位信号),可提供分离的界面用以连接两个次电子系统,是用以完成电路电子机器等相互间电气连接的元件。
2015-01-30 11:53:1415324

双CAN总线与以太网监控电路设计指南 —电路图天天(93)

结合CAN总线与以太网自身的优缺点,研究了监控系统基于双CAN总线与以太网的现场监控模块,该模块可安装于配电开关柜内,能够就近进行电流、电压及开关状态信息的采集,独立进行数据处理,实现测量、保护、控制等功能。
2015-01-21 14:58:062823

以太网供电应用电路设计攻略 —电路图天天(92)

以太网供电(PoE)是利用现有的网络5类数据电缆传输直流电源,在传递信号的同时也将电源传递给用电设备(PD),如IP电话、无线接入点及网络监控摄像头等,省去了本地电源。在PoE系统中,为PD提供电源的设备叫供电设备(PSE)。
2015-01-20 16:39:124734

CAN总线与以太网嵌入式网关电路设计攻略 —电路图天天(91)

提出一种工业现场总线与以太网互联方法,介绍以太网与CAN 现场总线之间协议转换网关的设计与实现,采用AT89C55 作为主处理器。
2015-01-19 14:34:423732

智能家电电子电路设计图集锦电路图天天(90)

智能家电是将计算机通信网络威廉希尔官方网站 与数字威廉希尔官方网站 ,以简单精巧的形式融入到传统家电中,使家电具备智能化和信息网络功能。智能家电的产生和发展将对传统家电、计算机和通信业产生深远影响。
2015-01-16 17:47:3015144

无线终端测试电子电路设计图集锦电路图天天(86)

要想监测到实时的温湿度数据,就必须采用无线传输的方式对数据进行采集、发送、接收并对无线采集来的数据通过上位机进行处理,以控制并监测设备的运行情况,减少不必要的线路设备开支。
2015-01-12 16:08:087978

机器视觉电子电路设计图集锦电路图天天(82)

介绍了机器视觉系统中PWM/电压输出电路、I\O 口电路与QEP 电路设计,使得开发人员可以通过电路介绍将数字威廉希尔官方网站 与摄像头、传感器、电机和其他外设集成来轻松构建 3D 点云。
2015-01-06 11:22:406932

智能照明电子电路设计图集锦电路图天天(76)

智能照明控制系统应用电路单独使用微电脑时控开关时,一旦在供电时间范围以外出现阴天光照暗的情况。需要提供照明时,因不在供电时间范围内,无法提供照明。
2014-12-26 10:00:0223081

MSP430电路图集锦:创新设计思维

MSP430系列单片机是美国德州仪器开始推向市场的一种16位超低功耗、具有精简指令集的混合信号处理器。电子发烧友专门整合了基于MSP430的设计电路图集锦
2014-11-12 10:11:4912487

电路图天天(26):快速充电电路图集锦

采用NEC upd78F0547单片机为主控制器,通过键盘来设置直流电源的输出电流,并可由液晶显示器显示输出的电压、电流值。主电路采用运放LM324和达林顿管组成调节电路电路设计合理,编程正确。除了完成题目要求外,电路设计了步进设置功能,可设置不同的恒流和稳压值。
2014-10-17 09:39:0321028

电路图天天(20):个人局域电路设计图集锦

蓝牙威廉希尔官方网站 作为一种低成本、低功耗、近距离的无线通信威廉希尔官方网站 ,正广泛应用于固定与移动设备通信环境中的个人网络,数据速率可高达1Mb/s;它采用跳频/时分复用威廉希尔官方网站 ,能进行点对点和点对多点的通信。
2014-10-10 10:18:199749

怎样识电子电路图_门宏

《怎样识电子电路图》紧扣怎样识电子电路图的主题,系统地介绍了看懂电路图所必须掌握的基础知识和基本方法,并通过具体的电路实例对常用电路进行了具体分析。内容包括电
2012-03-31 14:17:46919

光电隔离电子电路图全集

电子发烧友特为大家整理了 光电隔离 电子电路图全集,详细介绍了各种光电隔离电子电路图的原理及功能分析,相信对大家学习很有用处
2011-08-24 17:51:36864

以太网到多路E1适配电路设计及FPGA实现

以太网到多路E1适配电路设计及FPGA实现 摘要:介绍了一种基于现场可编程门阵列(FPGA)的以太网数据-多路E1反向复用器同步电路设计,分析了FPGA具体实现过程中的一些常
2009-11-13 20:59:0022

CAN 以太网接口电路设计图

CAN 以太网接口电路设计图
2009-05-16 16:00:003374

模拟电子常用电子电路图集 (50个)

模拟电子常用电子电路图集
2009-04-02 15:28:396454

精彩音频电路图集

20个音频电路,音频电路图集锦,音频集成电路资料等内容。
2008-12-02 09:26:49496

电子电路图

电子电路图的定义: 用导线将电源、开关(电键)、用电器、电流表、电压表等连接起来组成电路,再按照统一的符号将它们表示出来,这样绘制出的就叫做电路图
2008-11-08 08:56:053329

以太网接口电路

以太网接口电路
2008-10-13 14:03:072875

汽车电路图的识方法

美国车系电路图的识方法 法国车系电路图的识方法 日本车系电路图的识方法 大众车系电路图的识方法
2008-08-04 20:22:10522

直流升压电路图集锦

直流升压电压电路图集锦: 三极管升压电路:
2007-11-22 20:56:328374

已全部加载完成