6p9p推挽电路图
- 推挽(33199)
- 推挽电路(36966)
- 6p9p(8399)
相关推荐
上P下N和上N下P推挽电路原理图解
在做信号控制以及驱动时,为了加快控制速度,经常要使用推挽电路。推挽电路可以由两种结构组成:上P下N,上N下P。其原理图分别如下所示。
2023-06-06 14:10:01
438
438
推挽电路两种模型详解:上P下N、上N下P
对称的功率开关管每次只有一个导通,所以导通损耗小效率高。在做信号控制以及驱动时,为了加快控制速度,经常要使用推挽电路。推挽电路可以由两种结构组成:上P下N,上N下P。其原理图分别如下所示。
2023-05-25 14:09:52
483
483
推挽电路原理:“上P下N”及“上N下P”的区别
在做信号控制以及驱动时,为了加快控制速度,经常要使用推挽电路。推挽电路可以由两种结构组成:分别是上P下N,以及上N下P。
2023-05-23 18:20:19
751
751
推挽电路如何加快控制速度
在做信号控制以及驱动时,为了加快控制速度,经常要使用推挽电路。推挽电路可以由两种结构组成:上P下N,上N下P。其原理图分别如下所示。
2023-05-17 09:33:59
459
459
一文详解推挽电路
在做信号控制以及驱动时,为了加快控制速度,经常要使用推挽电路。 推挽电路可以由两种结构组成:分别是上P下N,以及上N下P。 其原理图如下所示。
2023-03-13 14:04:23
7126
7126
栅极型推挽电路为什么不用上P下N
在做信号控制以及驱动时,为了加快控制速度,经常要使用推挽电路。推挽电路可以由两种结构组成:分别是上P下N,以及上N下P。其原理图如下所示,
2023-02-02 09:12:13
392
3926P9单端SEPP推挽放大器详解
6P9是八脚五极电子管,原设计主要是为电视视频放大而设计的。因其互导高,推动电压低,所以也有很多人拿它做单端放大器。但由于6P9是高内阻管,标准接法单端负载10K,如果做成普通甲类推挽放大器,则
2022-07-07 16:22:59
5002
5002
6J8P和6P6P电子管功率放大器与FD70和FD71单端胆机的电路图免费下载
本文档的主要内容详细介绍的是6J8P和6P6P电子管功率放大器与FD70和FD71单端胆机的电路图免费下载。
2020-10-27 08:00:00
17
176p6p/2p2/300b电子管功放电路图
下图是6J8P+6P6P的单端机原理图,每只6J8P推动一只6P6Po来自音源的信号首先经过W1的调节后进入6J8P的栅极进行前级放大。R1是6、J8P的阴极电阻,该电阻的大小决定着负栅压的高低
2019-07-29 11:26:02
27655
27655
用6N9P和6N7P DIY靓声胆机,6N9P+6N7P AMPLIFIER
用6N9P和6N7P DIY靓声胆机,6N9P+6N7P AMPLIFIER
关键字:6N9P,6N7P,胆机前置放大电路,耳机放大器
2018-09-20 19:11:32
3420
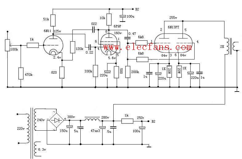
3420用6P9P制作耳放,6p9p headphone amplifier
用6P9P制作耳放,6p9p headphone amplifier
关键字:用6P9P胆电路制作,6P9P电子管电路
用6P9P制作耳放
2018-09-20 19:11:17
2236
2236用6N9C制作的耳机放大器,6N9C Headphone amplifier
用6N9C制作的耳机放大器,6N9C Headphone amplifier
关键字:6N9C,耳机放大电路图
无输出变压器的耳机放大器
2018-09-20 19:05:49
1145
1145飞利浦107P20-00H(VE)\107P2eps\25gs3-p27(BLK+CONT)彩电电路图pdf下载
飞利浦107P20-00H(VE)\107P2eps\25gs3-p27(BLK+CONT)彩电电路图
2018-03-14 10:52:44
9
9推挽电路图全集(6n5、6N16B、6N11+6N5、6T1+6N15等推挽电路)
分享几款6n5推挽电路图,包括6n5推挽电路图、6n5P推挽电路图、6N16B推挽电路图、6N11+6N5推挽电路图、6T1+6N15推挽电路图等推挽电路图。
2017-11-02 16:02:46
22886
22886
6N7P胆电路前级
6N7P系共阴极双三极管.一致性好,用于推挽放大倒相电路平衡度高。此管具备右特性,可工作于零栅压,音质圆润醇真。为了领略6N7P的魅力,笔者用6N7P组成双声道
2010-10-27 16:54:07
7135
7135
用高S管6P9P作并联推挽功率放大的Hi-Fi功放
用高S管6P9P作并联推挽功率放大的Hi-Fi功放:6P9P在电子管Hi-Fi发烧中多少有些名列“孙山”,成因可能是它不便作电压放大;又不便直接作功率放大。有关参数如下:从6P9P的参数上
2009-12-02 08:34:06
100
1006p3p单端甲类胆机的制作与设计
6p3p单端甲类胆机的制作与设计
如下电路图采用6N3构成SRPP输入级。功率放大级的6P3P采用标准接法,6P3P为入门级产品,品质相当出众,
2009-07-31 21:09:07
38049
38049TC-29P50R TC-29P52G彩电电路图
TC-29P50R TC-29P52G彩电电路图TC-29P50R TC-29P52G彩色电视机电路图,TC-29P50R TC-29P52G彩电图纸,TC-29P50R TC-29P52G原理图
2009-05-18 17:44:16
103
103索尼KV-TG21P52彩电电路图
索尼KV-TG21P52彩电电路图 索尼KV-TG21P52彩色电视机电路图,索尼KV-TG21P52彩电图纸,索尼KV-TG21P52原理图
2009-05-16 14:47:17
31
31自制6N9P+6P3P单端胆机电路图
自制6N9P+6P3P单端胆机电路图
输入灵敏度:0.8Vrms输出阻抗:8Ω输出功率:7W(有效功率,负载电阻8Ω,1kHz,THD=10%)频率响应:13~33k Hz-3dB(负载电阻8Ω,输出
2009-05-16 01:31:32
26385
26385
海信TLM4277sch03_3230P彩电电路图
海信TLM4277sch03_3230P彩电电路图海信TLM4277sch03_3230P彩色电视机电路图,海信TLM4277sch03_3230P彩电图纸,海信TLM4277sch03_3230P原理图
2009-05-09 17:07:21
64
64海信TLM42P69GP彩电电路图
海信TLM42P69GP彩电电路图海信TLM42P69GP彩色电视机电路图,海信TLM42P69GP彩电图纸,海信TLM42P69GP原理图
2009-05-08 17:25:45
138
138TCL HID34286P型电路图
TCL HID34286P彩电电路图TCL HID34286P彩色电视机电路图,TCL HID34286P彩电图纸,TCL HID34286P原理图。
2009-05-06 13:50:46
260
260TCL HiD29286P型电路图
TCL HiD29286P彩电电路图TCL HiD29286P彩色电视机电路图,TCL HiD29286P彩电图纸,TCL HiD29286P原理图。
2009-05-06 13:49:03
441
441TCL HID29208P主板电路图
TCL| HID29208P彩电电路图TCL| HID29208P彩色电视机电路图,TCL| HID29208P彩电图纸,TCL| HID29208P原理图。
2009-05-06 13:47:23
86
86TCL HID29168P型电路图
TCL HID29168P彩电电路图 TCL HID29168P彩色电视机电路图,TCL HID29168P彩电图纸,TCL HID29168P原理图。
2009-05-05 17:21:29
93
936p14单端胆机电路图
6p14单端胆机电路图 6P14(国外型号为EL84)这只管子是在电子管发展最鼎盛时期,针对音频放大电路而制的,而它没有像EL34、KT—88
2008-09-08 22:03:08
56378
56378
6P6P推挽电路(电子管6N3+6N2)
6N3+6N2+6P6P推挽电路,此电路非常的详细和精典,电路上有相关重要点的详细说明,包括所有元件的清单以及价格。是
2008-02-03 16:40:47
15728
15728
电子发烧友App



































评论